ABLIC S-19952 Step-Down Switching Regulator ICs

ABLIC S-19952 Step-Down Switching Regulator ICs are developed using CMOS process technologies with a built-in Power Good (PG) function. These ICs feature PWM control that can be used without interfering with AM radio bands. The S-19952 ICs operate at 2.7V to 5.5V input voltage range and -40°C to 125°C temperature range. These ICs are implemented as a small package and can comprise an application circuit with an inductor and two capacitors at the minimum configuration. The S-19952 switching regulator ICs feature a 2.25MHz typical oscillation frequency, 1.1A typical overcurrent protection function, and 170°C typical thermal shutdown function. These devices are lead-free, halogen-free, and AEC-Q100 qualified. Typical applications include secondary power supply for automotive equipment, camera modules, and constant-voltage power supply for electrical equipment for vehicle interiors.

Features

  • 2.7V to 5.5V input voltage range
  • 0.8V to 3.3V output voltage range
  • 600mA output current
  • 95% efficiency
  • 2.25Mz typical oscillation frequency
  • 1.1A typical (pulse-by-pulse method) overcurrent protection function
  • 170°C typical (detection temperature) thermal shutdown function
  • Hiccup control and latch control short-circuit protection function
  • 0.35ms typical soft-start function
  • 2.43V typical (detection voltage) Under Voltage Lock-Out function (UVLO)
  • Ceramic capacitor compatible
  • -40°C to 125°C operating temperature range
  • Lead-free (Sn 100%)
  • Halogen-free
  • AEC-Q100 qualified

Applications

  • For automotive use:
    • Engine
    • Transmission
    • Suspension
    • ABS
    • EV/HEV/PHEV
  • Secondary power supply for automotive equipment
  • Camera module
  • Constant-voltage power supply for electrical application for vehicle interior

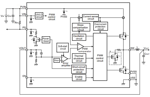
Block Diagram

Block Diagram - ABLIC S-19952 Step-Down Switching Regulator ICs

Efficiency

Performance Graph - ABLIC S-19952 Step-Down Switching Regulator ICs

Typical Application Circuit

Application Circuit Diagram - ABLIC S-19952 Step-Down Switching Regulator ICs
Publicado: 2025-02-26 | Actualizado: 2025-04-04