Analog Devices Inc. ADP5301 Ultra-low Power Step-Down Regulators

Analog Devices ADP5301 features high efficiency, ultra-low quiescent current step-down regulators using only 180nA quiescent current to regulate the output at no load. The ADP5301 regulators operate from an input startup voltage range of 2.15V to 6.50V, enabling the use of multiple alkaline or NiMH, Li-Ion cells, or other power sources. The output voltage is user-selectable from 0.8V to 5.0V by an external VID resistor and factory fuse. The total solution requires only four tiny external components. The regulator in hysteresis mode achieves excellent efficiency at a power of less than 1mW and provides up to 50mA of output current. The regulator in PWM mode produces a lower output ripple and supplies up to 500mA of output current. The flexible configuration capability during the operation of the device enables very efficient power management to meet both the longest battery life and low system noise requirements.

Analog Devices offers the ADP5301-EVALZ evaluation board to help designers access the features of the ADP5301 regulators.

Features

  • Input start-up voltage range: 2.15V to 6.50V
  • Operates down to 2.00V voltage
  • Ultralow 180nA quiescent current with no load
  • Selectable output voltage of 1.2V to 3.6V or 0.8V to 5.0V
  • 1.5% output accuracy over the full temperature range in PWM mode
  • Selectable hysteresis mode or PWM operation mode
  • Output current
    • Up to 50mA in hysteresis mode
    • Up to 500mA in PWM mode
  • VOUTOK flag monitors the output voltage
  • 100% duty cycle operation mode
  • 2MHz switching frequency with optional synchronization input from 1.2MHz to 2.5MHz
  • Quick output discharge (QOD) option
  • UVLO, OCP, and TSD protection
  • 9-ball, 1.65 mm × 1.87 mm WLCSP

Applications

  • Energy (gas and water) metering
  • Portable and battery-powered equipment
  • Medical applications
  • Keep-alive power supplies

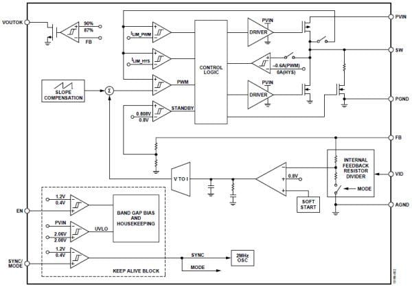
Block Diagram

Analog Devices Inc. ADP5301 Ultra-low Power Step-Down Regulators
Publicado: 2015-08-28 | Actualizado: 2022-03-11