Analog Devices Inc. ADRF5141 Evaluation Board

Analog Devices Inc. ADRF5141 Evaluation Board is a connectorized board assembled with the ADRF5141 and application circuitry. This evaluation board offers a simple connection to the test equipment. All the components of this evaluation board are mounted on the primary side, making it simple and low-density. The ADRF5141-EVALZ uses RF circuit design techniques on an 8-layer Printed Circuit Board (PCB) with an overall board thickness of approximately 62mil (1.5748mm). This evaluation board features two power-supply inputs, one control input, and a Ground. The ADRF5141-EVALZ comes with a support plate attached to the bottom side, ensuring maximum heat dissipation and reduced thermal rise on the board during high-power evaluations.

Features

  • Full-featured evaluation board for the ADRF5141
  • Simple connection to the test equipment
  • Thru line for calibration
  • Edge-mounted, 2.92mm RF input and output connectors

Specifications

  • 8-layer Printed Circuit Board (PCB)
  • 8mil (0.2032mm) Rogers 4003C dielectric material
  • 62mil (1.5748mm) overall board thickness
  • 50Ω impedance

Board Layout

Analog Devices Inc. ADRF5141 Evaluation Board

Test Setup Diagram

Infographic - Analog Devices Inc. ADRF5141 Evaluation Board

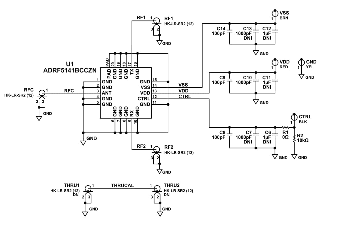
Schematic Diagram

Analog Devices Inc. ADRF5141 Evaluation Board
Publicado: 2022-12-01 | Actualizado: 2022-12-07