Analog Devices Inc. LTC3115-1 Demo Board DC1687B

Analog Devices LTC3115-1 Demo Board DC1687B features the LTC3115-1 high voltage monolithic synchronous buck-boost converter. This demo board provides two user-selectable operating modes, Burst Mode® operation and forced continuous operation (fixed frequency PWM). The LTC3115-1 Demo Board DC1687B operates from a 2.7V to 40V input voltage range, setting the output voltage to 5V. 

The LTC3115-1 Demo Board DC1687B operates at 1MHz in PWM mode to optimize small size with a high-efficiency operation. The LTC3115-1 Demo Board DC1687B also features optional provisions to back feed VCC to increase efficiency in some 5V output applications.

Specifications

  • 2.7V to 40V input voltage
  • 5V output voltage
  • Output current:
    • 1A for VIN ≥ 3.6V
    • 2A for VIN > 6V

Performance Graphs

Performance Graph - Analog Devices Inc. LTC3115-1 Demo Board DC1687B

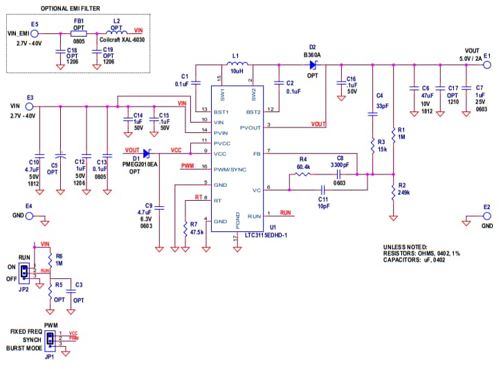
Schematic Diagram

Schematic - Analog Devices Inc. LTC3115-1 Demo Board DC1687B
Publicado: 2019-07-16 | Actualizado: 2024-03-11