Analog Devices Inc. EVAL-ADA4097-1 Evaluation Kit

Analog Devices Inc. EVAL-ADA4097-1 Evaluation Kit is designed to evaluate the ADA4097-1 6-lead, thin small outline transistor (TSOT), robust Over-The-Top™ precision operational amplifier (op amp). The ADA4097-1 Op Amps provide offset voltages of <60μV, input bias currents (IB) of <0.3nA and can operate on single or split supplies that range from 3V to 50V. The EVAL-ADA4097-1 Kit is a prepopulated board using a gain of 1 configuration.

The ADI EVAL-ADA4097-1 Evaluation Kit design allows simplified and efficient use. The Kit has edge-mounted Subminiature version A (SMA) connectors on the inputs and outputs to enable efficient connection to test equipment or other circuits. Bulk test points are also incorporated as an alternative option to be used for the inputs and outputs. The optimized Evaluation Kit ground plane, component placement, and power supply allow maximum circuit flexibility and performance.

The ADI EVAL-ADA4097-1 Evaluation Kit combines surface-mount technology (SMT) with almost all 0805 size components to provide simplified installation and the option to replace and solder when needed, except for the bypass capacitors (C1 to C4) that are fixed 0603 sized. The Evaluation Kit also has an unpopulated resistor and capacitor pads that provide the user with options and flexibility to implement different application circuits and configurations.

Features

  • Fully featured evaluation board for the ADA4097-1
  • Enables efficient prototyping
  • User defined circuit configuration
  • Simplified connection to test equipment and other circuits

Required Equipment

  • Dual-output dc power supply
  • Dual-channel signal generator
  • Oscilloscope
  • Banana jack to grabber cables
  • BNC to SMA cables

Layout

Analog Devices Inc. EVAL-ADA4097-1 Evaluation Kit

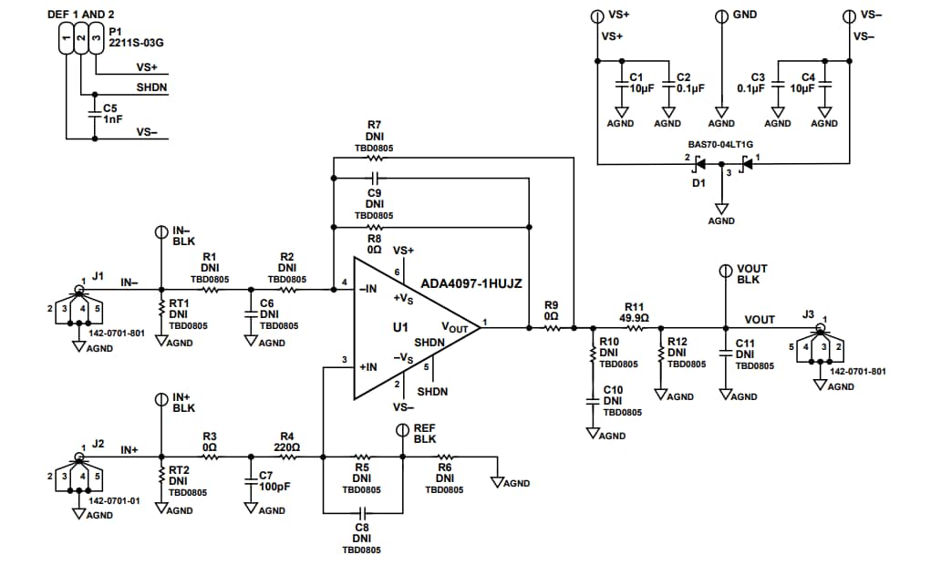
Schematic

Schematic - Analog Devices Inc. EVAL-ADA4097-1 Evaluation Kit
Publicado: 2021-06-28 | Actualizado: 2022-03-11