Analog Devices Inc. LTC3336 Nanopower Buck DC-DC Regulators
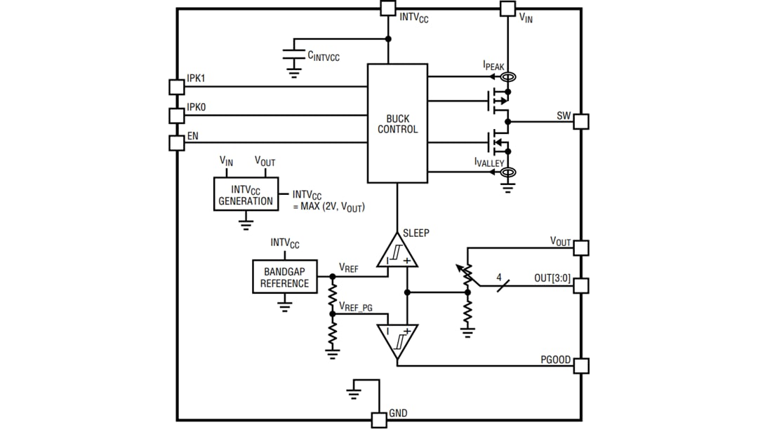
Analog Devices LTC3336 Nanopower Buck DC-DC Regulators provide up to 250mA of output current from a 2.5V to 15V input. The input quiescent current of the LTC3336 is typically 80nA for output voltages less than 2.4V. For output voltage settings ≥2.4V, the quiescent current of the Buck Regulator is taken from the VOUT regulated output. This mode of operation significantly reduces the VIN quiescent current by about a factor of VIN/VOUT.The LTC3336 Buck Regulator uses hysteretic voltage control to regulate the output through internal feedback from the VOUT sense pin. The output voltage can be programmed to one of sixteen different fixed values. In dropout, the P-channel MOSFET is turned on 100%.
The peak input currents of 10mA, 30mA, 100mA, and 300mA are pin selectable as well as the output voltages of 1.2V, 1.5V, 1.6V, 1.8V, 2.0V, 2.4V, 2.5V, 2.8V, 3.0V, 3.2V, 3.3V, 3.6V, 3.7V, 4.1V, 4.2V, and 5.0V.
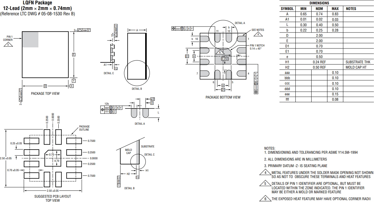
The Analog Devices Inc. LTC3336 Nanopower Buck DC-DC Regulator is offered in a compact 12-lead LQFN package.
Features
- 2.5V to 15.0V input voltage range
- Output current up to 250mA
- IVIN = 65nA (IRegulation, No Load)
- 1.2V to 5.0V output voltage range
- 16 fixed output voltages programmed via 4 pin-strapped inputs
- Low IQ dropout mode
- 4 peak VIN currents programmed via 2 pin-strapped inputs (10mA, 30mA, 100mA, 300mA)
- Power Good (PGOOD) output
- -40°C to +125°C operating junction temperature range
- 2mm x 2mm LQFN-12 Package
Applications
- Low power primary battery-powered systems
- Remote industrial sensors
- Keep-alive supplies and battery backups
- Electronic door locks
- SmartMesh® applications
- Asset trackers
Typical Application Circuit
Block Diagram
Package Outline
Publicado: 2021-08-30
| Actualizado: 2023-06-09
