Analog Devices Inc. LTC7804 Low IQ Synchronous Boost Controller

Analog Devices LTC7804 Low IQ Synchronous Boost Controller is a high-performance synchronous boost DC/DC switching regulator controller that drives an all N-channel power MOSFET stage. Synchronous rectification increases efficiency, reduces power losses, and eases thermal requirements. A constant frequency current mode architecture allows a phase-lockable switching frequency of up to 3MHz. The LTC7804 operates from a wide 4.5V to 40V input supply range. When biased from the boost converter output, the LTC7804 can operate from an input supply as low as 1V after startup.

The very low no-load quiescent current extends operating runtime in battery-powered systems. OPTI-LOOP compensation allows the transient response to be optimized over a wide range of output capacitance and ESR values. The MODE pin selects among Burst Mode operation, pulse-skipping mode, or continuous inductor current mode at light loads. The LTC7804 additionally features spread-spectrum operation, which significantly reduces the peak radiated and conducted noise on both the input and output supplies, making it easier to comply with electromagnetic interference (EMI) standards.

Features

  • Synchronous operation for the highest efficiency and reduced heat dissipation
  • 4.5V to 40V wide VIN range and operates down to 1V after start-up
  • Output voltage up to 40V
  • 14μA low operating IQ
  • 1.2μA low shutdown IQ
  • Spread spectrum operation
  • Pass-thru/100% duty cycle capability for synchronous MOSFET
  • RSENSE or inductor DCR current sensing
  • Programmable fixed frequency (100kHz to 3MHz)
  • Phase-lockable frequency (100kHz to 3MHz)
  • Selectable continuous, pulse-skipping, or low Ripple Burst Mode® operation at light loads
  • Thermally enhanced 16-pin 3mm × 3mm QFN and MSOP packages

Applications

  • Automotive and transportation
  • Industrial
  • Military/avionics
  • Telecommunications

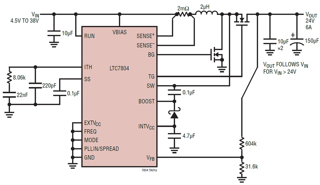
Typical Application

Application Circuit Diagram - Analog Devices Inc. LTC7804 Low IQ Synchronous Boost Controller

ADDITIONAL RESOURCES

Add an Efficient Positive Rail to a Unipolar Negative Supply

This article presents a complete solution for a very efficient and relatively simple design for adding a positive rail to a unipolar negative power supply using a boost controller. 

Learn More

Publicado: 2020-01-31 | Actualizado: 2024-08-30