Analog Devices Inc. LTC781x Synchronous Boost Buck Controllers

Analog Devices Inc. LTC781x Synchronous Boost Buck Controllers are high-performance, low quiescent current 38V and 60V DC-DC switching regulator controllers. The LTC781x Controllers drive the N-channel power MOSFET stages. The design includes independent step-up (boost) and step-down (buck) controllers. These independent boost and buck controllers can regulate two separate outputs. When cascaded, the independent boost and buck controllers regulate the output voltage from the input voltage. The input voltage can be above, below, or equal to the output voltage.

LTC781x's cascaded boost-buck solution delivers a fast transient response using continuous, non-pulsating input and output currents. The continuous, non-pulsating, input and output currents substantially reduce voltage ripple and EMI. LTC781x's low voltage ripple and reduced EMI make the controllers ideal for industrial, automotive, and high-power, battery-operated systems. The Analog Devices Inc. LTC781x Controllers operate from a 4.5V to 60V input supply and can maintain performance down to 2.2V after start-up. The controllers extend the operating run time in battery-powered systems with no-load quiescent current as low as 33µA.

Features

  • Synchronous boost and buck controllers
  • When cascaded, allows VIN above, below, or equal to regulated VOUT
  • Output remains in regulation through input dips (e.g., Cold Crank) down to 2.2V
  • 4.5V to 60V bias input voltage range
  • Low input and output ripple
  • Low EMI
  • Fast output transient response
  • High light load efficiency
  • Low Operating IQ
    • 33μA operating IQ(both channels on) (LTC7812)
    • 28μA operating IQ (buck channel on) (LTC7812)
    • 29μA operating IQ (one channel on) (LTC7813)
    • 34μA operating IQ (both channels on) (LTC7813)
  • RSENSE or lossless DCR current sensing
  • Buck Output Voltage Range
    • 0.8V ≤ VOUT ≤ 24V (LTC7812)
    • 0.8V ≤ VOUT ≤ 60V (LTC7813)
  • Up to 60V boost output voltage
  • Phase-lockable frequency (75kHz to 850kHz)
  • Small 32-pin 5mm × 5mm QFN package

Applications

  • Automotive and industrial power systems
  • High power battery operated systems

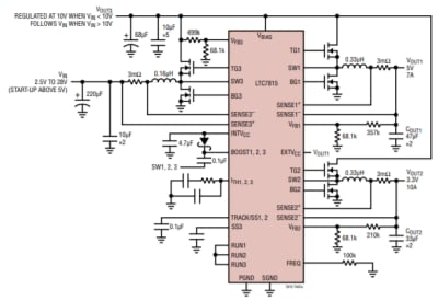
LTC7810/LTC7812 TYPICAL APPLICATION

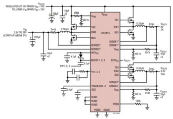
LTC7813/LTC7815 TYPICAL APPLICATION

Publicado: 2017-05-12 | Actualizado: 2022-03-29