Analog Devices Inc. LTC7817 Triple Output Buck/Buck/Boost Controllers
Analog Devices Inc. LTC7817 Triple Output Buck/Buck/Boost Controllers drive all N-channel power MOSFET stages. The LTC7817 Controllers utilize a constant frequency current mode architecture that allows a phase-lockable switching frequency of up to 3MHz. The LTC7817 operates from a wide 4.5V to 40V input supply range. When biased from the output of the boost converter or another auxiliary supply, the LTC7817 can operate from an input supply as low as 1V after start-up.The ADI LTC7817 supports a very low no-load quiescent current that extends operating run time in battery-powered systems. The OPTI-LOOP® compensation allows the transient response to be optimized over a wide range of output capacitance and ESR values. The LTC7817 offers a precision 0.8V reference for the bucks, 1.2V reference for the boost, and a power-good output indicator. The LTC7817 synchronous boost Pass-Thru capability minimizes losses in automotive start-stop applications.
Features
- Dual buck plus single boost synchronous controllers
- Low operating IQ of 14μA (14.0V to 3.3V, channel 1 On)
- Outputs remain in regulation through cold crank down to 1V input supply voltage
- Wide bias input voltage range of 4.5V to 40V
- Buck and boost output voltages up to 40V
- RSENSE or DCR current sensing
- Pass-Thru™ operation of 100% duty cycle for boost synchronous MOSFET
- Programmable fixed frequency (100kHz to 3MHz)
- Phase-lockable frequency (100kHz to 3MHz)
- Selectable continuous, pulse-skipping, or low ripple burst mode operation at light loads
- Very low buck dropout operation of 99% duty cycle
- Low shutdown IQ of 1.5μA
- Small 38-lead 5mm × 7mm QFN package
- AEC-Q100 qualified
Applications
- Automotive and transportation
- Industrial
- Military/avionics
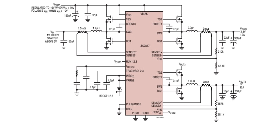
Typical Application
Publicado: 2020-10-14
| Actualizado: 2024-11-19
