Analog Devices / Maxim Integrated MAXM17572 Himalaya uSLIC Step-Down Power Module
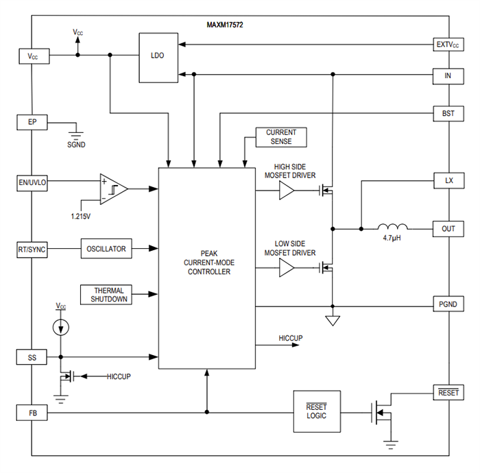
Analog Devices Inc. MAXM17572 Himalaya uSLIC Step-Down Power Module is a high-efficiency, synchronous Himalaya step-down DC-DC power module. The power module features an integrated controller, MOSFETs, compensation components, and an inductor (works over a wide input voltage range). The low-profile, compact, 12-pin 3.5mm2 x 2.3mm uSLIC packaged module operates from 4.5V to 60V input and delivers up to 1A output current over a 0.9V to 12V programmable output voltage range.The MAXM17572 employs a peak-current-mode control architecture and offers a programmable switching frequency, RESET output voltage monitoring, adjustable input undervoltage lockout, and a programmable softstart. The module also features hiccup-mode overload protection and a thermal shutdown function. ADI MAXM17572 significantly reduces design complexity and manufacturing risks while offering a true “plug-and-play” power supply solution, reducing the time-to-market.
Features
- Easy to use
- Wide 4.5V to 60V input range
- Adjustable 0.9V to 12V output
- ±1.2% feedback accuracy
- Up to 1A output current
- Internally control loop compensated
- All ceramic capacitors
- Robust operation
- Over-temperature protection
- Hiccup overcurrent protection
- Temperature ranges
- -40°C to +125°C industrial ambient operating
- -40°C to +150°C junction
- Flexible design
- PWM mode of operation
- Adjustable frequency with external frequency synchronization (400kHz to 2.2MHz)
- Programmable soft-start
- Open-drain power good output (RESET Pin)
- Programmable EN/UVLO threshold
- Auxiliary bootstrap supply (EXTVCC) for improved efficiency
- Complies with CISPR32 (EN55032) Class B Conducted and Radiated Emissions
Applications
- Industrial power supplies
- Distributed supply regulation
- FPGA and DSP point-of-load regulators
- Base station point-of-load regulators
- HVAC and building control
Videos
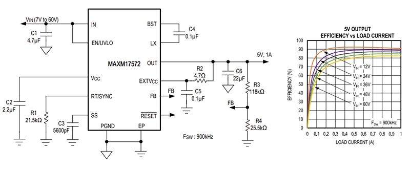
Typical Application Circuit
Functional Block Diagram
Publicado: 2023-06-22
| Actualizado: 2023-10-24
