Analog Devices Inc. LT8636x/LT8637x Synch Step-Down Regulators
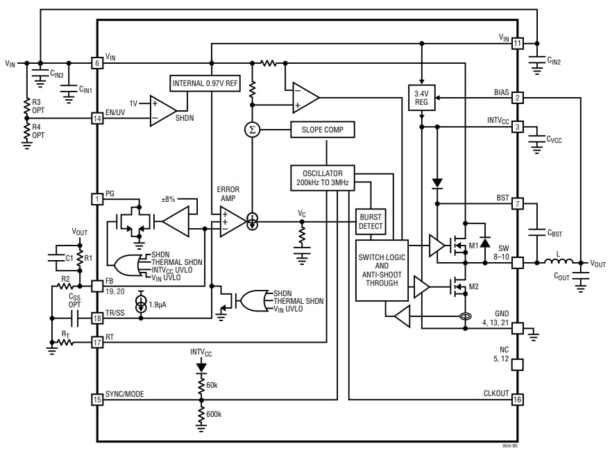
Analog Devices Inc. LT8636x/LT8637x Synch Step-Down Regulators feature a Silent Switcher® architecture designed to minimize electromagnetic interference (EMI) emissions. This allows the step-down regulators to deliver high efficiency at high switching frequencies. The output voltage on step-down regulators is lower than their input voltage. The step-down regulators feature peak current mode control with a 30ns minimum on-time allowing high step-down ratios even at high switching frequencies. LT8636 also has an ultra-low 2.5µA quiescent current. The LT8637 has external compensation to enable current sharing and fast transient responses at high switching frequencies. A CLKOUT pin enables synchronizing other regulators to the LT8636/LT8637.Features
- Silent Switcher® architecture
- Ultra-low EMI emissions
- Optional spread spectrum modulation
- High efficiency at high frequency
- Up to 96% efficiency at 1MHz, 12VIN to 5VOUT
- Up to 95% efficiency at 2MHz, 12VIN to 5VOUT
- 3.4V to 42V wide input voltage range
- 5A maximum continuous, 7A peak output
- 30ns fast minimum switch on-time
- Ultralow quiescent current Burst Mode® operation
- 2.5µA IQ regulating 12VIN to 3.3VOUT (LT8636)
- Output ripple < 10mVP-P
- External compensation of fast transient response and current sharing (LT8637)
- 100mV at 1A low dropout under all conditions
- Forced continuous mode
- Adjustable and synchronizable from 200kHz to 3MHz
- Output soft-start and tracking
- Small 20-lead 4mm × 3mm LQFN package
- AEC-Q100 qualified for automotive applications
Applications
- Automotive and industrial supplies
- General purpose step-down
Typical Application
Block Diagram
Publicado: 2019-09-06
| Actualizado: 2024-02-29
