Analog Devices Inc. MAX14829 Sensor Interfaces
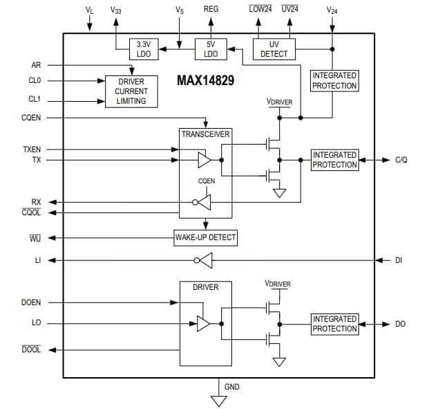
Analog Devices Inc. MAX14829 Sensor Interfaces integrate the high-voltage functions commonly found in industrial sensors. These sensor interfaces feature two ultra-low power drivers with active reverse-polarity protection and are specified by operation with 9V to 60V supply voltages. The interfaces allow high-voltage tolerance for the micro-TVS, which simplifies transient protection. The MAX14829 is available in a 24-pin TQFN (4mm x 4mm) package and is specified over an extended -40°C to +125°C temperature range. Typical applications include industrial sensors, IO®-link sensors and actuation, and safety applications.Features
- Low power dissipation reduces the thermal footprint of small sensors
- 2.3Ω/2.7Ω (typical) driver On-resistance
- 60mW (typical) operating power dissipation
- High configurability and integration reduce SKUs
- Auxiliary 24V digital output (DO) and digital input (DI)
- 100mA to 330mA selectable driver current
- Pin-control interface for configuration and monitoring
- UART interface
- 3.3V and 5V low-noise linear regulators
- Optional external transistor supports higher regulator load capability
- 24V supply supervisors monitor
- Selectable driver-integrated protection enables robust communication
- 65V absolute maximum ratings on interface and supply pins allow for flexible TVS protection
- 9V to 60V specified operation
- Glitch filters for improved burst and noise resilience
- Thermal shutdown auto-retry cycling
- Hot-plug V24 supply protection
- Reverse polarity protection of all sensor interface inputs/outputs
- -40°C to +125°C operating temperature range
Applications
- Industrial sensors
- IO-link sensors and actuation
- Safety applications
Typical Application Circuit Diagram
Functional Block Diagram
Additional Resources
Publicado: 2020-03-26
| Actualizado: 2024-05-07
