Analog Devices Inc. MAX31341C Real Time Clock

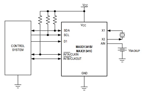
Analog Devices MAX31341C Real-Time Clock is a low-current time-keeping device that provides nanoamperes time-keeping current by extending battery life. The MAX31341C supports 6pF high-ESR crystals that broaden the pool of usable crystals for the devices. This device is accessed through an I2C serial interface. The MAX31341C real-time clock features one digital Schmitt trigger input and one programmable threshold analog input. This clock generates an interrupt output on a falling or rising edge of the digital input (D1), or when the analog input (AIN) voltage crosses a programmed threshold in either direction.

Additionally, this real-time clock features two time-of-day alarms, interrupt outputs, a programmable square-wave output, a serial bus timeout mechanism, and a 64-byte RAM for user data storage. The clock/calendar provides seconds, minutes, hours, day, date, month, and year information. The Analog Devices MAX31341C Real-Time Clock operates in a 24-hour format and includes an input for synchronization. Typical applications include medical, wearables, Point-of-Sale (POS), telematics, portable instruments, and audio.

Features

  • Increases battery life with a trickle charger for an external supercapacitor or rechargeable battery
  • Provides flexible configurability
    • Schmitt Trigger input to trigger interrupt
    • One analog input with an adjustable threshold to trigger interrupt
    • Programmable square-wave output for clock monitoring
  • Countdown timer with repeat and pause functions
  • Saves board space with integrated load capacitors for crystal oscillator
  • Integrated protection
    • Power-on reset for default configuration
    • Automatic switchover to backup battery or supercapacitor on power fail
    • Lockup-free operation with bus timeout

Applications

  • Medical
  • Wearables
  • Point-of-Sale (POS)
  • Telematics
  • Portable instruments
  • Portable audio

Specifications

  • 180nA timekeeping current
  • Wide range of external crystals with CL = 6pF
  • 1.6V to 3.6V operating voltage range
  • ESR up to 100kΩ for minimal current draw
  • 64byte RAM for user data storage
  • Package options
    • 2mm × 1.5mm 12-bump WLP with 0.5mm pitch
    • 3mm × 3mm 10-pin TDFN
  • -40°C to +85°C operating temperature range

Functional Block Diagram

Block Diagram - Analog Devices Inc. MAX31341C Real Time Clock

Typical Application Circuit Diagram

Application Circuit Diagram - Analog Devices Inc. MAX31341C Real Time Clock
Publicado: 2020-06-11 | Actualizado: 2024-05-31