Analog Devices / Maxim Integrated MAX15093/MAX15093A Hot-Swap Solution ICs

Analog Devices Inc. MAX15093/MAX15093A Hot-Swap Solution ICs are integrated solutions for hot-swap applications requiring the safe insertion and removal of circuit-line cards from a live backplane. The devices integrate a hot-swap controller, 3.8mΩ power MOSFET, and electronic circuit-breaker protection in a single package. The devices integrate an accurate current-sense circuitry, providing 160μA/A of proportional output current. The devices are designed for protection of 2.7V to 18V supply voltages.

These devices implement a foldback current limit during startup to control inrush current lowering di/dt and keep the MOSFET operating under safe operating area (SOA) conditions. After the startup cycle, on-chip comparators provide VariableSpeed/BiLevel™ protection against short-circuit and overcurrent faults and immunity against system noise and load transients. The load is disconnected in the event of a fault condition. The ADI MAX15093/MAX15093A Hot-Swap Solution ICs are factory calibrated to deliver accurate overcurrent protection with ±10% accuracy. During a fault condition, the MAX15093 latches off while the MAX15093A enters the auto-retry mode. The MAX15093/MAX15093A ICs are available in a 40-bump, 2.57mm x 4.03mm, power wafer-level package (WLP) and are rated over the -40°C to +105°C extended temperature range.

Features

  • Integration reduces solution size for blade servers and other space-constrained designs
    • Integrated 3.8mΩ (typ) internal power MOSFET overvoltage protection
    • Power-good and fault outputs
    • Programmable undervoltage lockout
    • Current reporting without the need for external RSENSE
    • Thermal protection
  • Flexibility enables use in many unique designs
    • 2.7V to 18V operating voltage range
    • Adjustable circuit-breaker current/current-limit threshold
    • Programmable slew-rate control
    • Variable-speed circuit-breaker response
    • Latch off (MAX15093) or automatic retry (MAX15093A) options
  • Safety features ensure accurate, robust protection
    • 15A continuous load current capability
    • ±10% circuit-breaker threshold accuracy
    • Inrush current regulated at startup with foldback
    • Implementation for di/dt control
    • IN-to-OUT short-circuit detection

Applications

  • RAID systems
  • Storage bridge bay
  • Disk drive power
  • Server I/O cards
  • Industrial

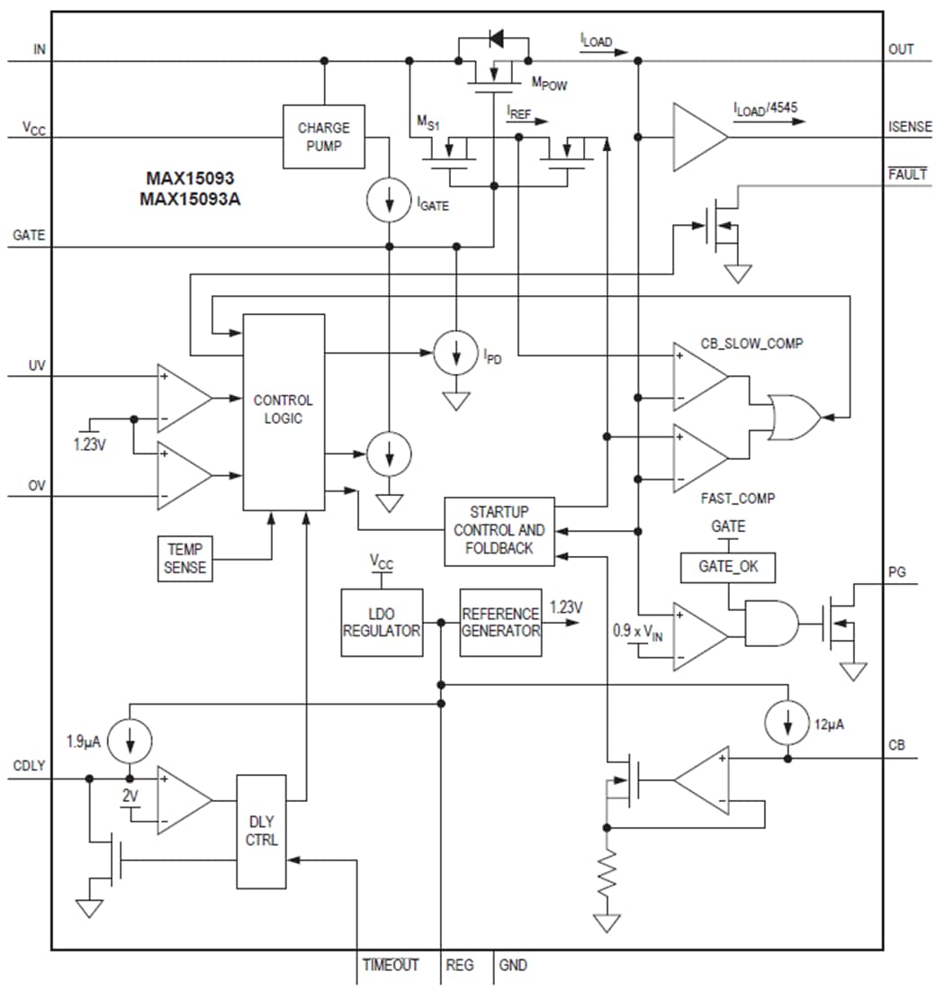
Functional Diagram

Block Diagram - Analog Devices / Maxim Integrated MAX15093/MAX15093A Hot-Swap Solution ICs
Publicado: 2019-11-14 | Actualizado: 2023-05-04