Analog Devices / Maxim Integrated MAX16602 VR13.HC & AI Cores Voltage Regulator

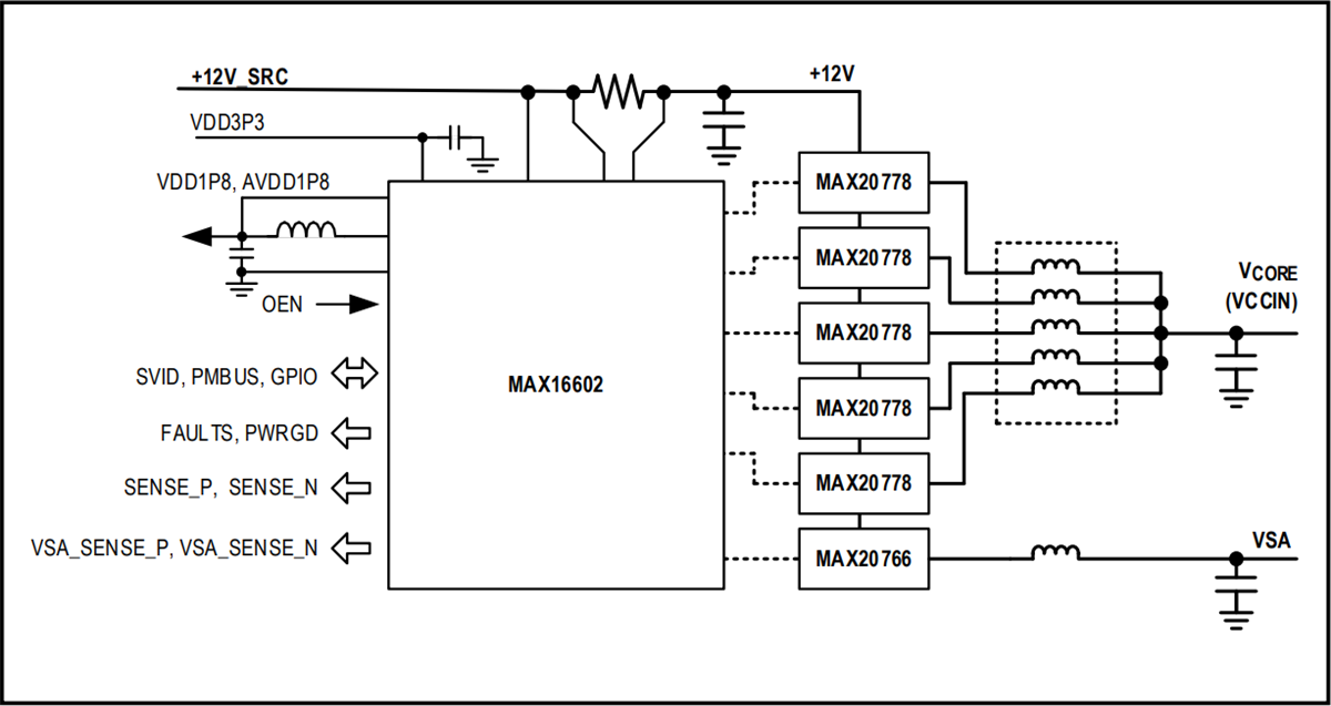
Analog Devices MAX16602 VR13.HC and AI Cores Voltage Regulator provides a high-density, flexible, and scalable solution to power AI cores or Intel® VR13.HC server CPUs. The MAX16602 uses coupled inductors and smart power-stage ICs to implement high-efficiency core regulators. This Analog Devices regulator has enhanced transient response and low quiescent current. An additional single-phase output generates the VSA rail in the system using a single-phase smart power stage. The complete circuit is a highly efficient (8+1) multiphase synchronous buck converter with extensive status and parameter-measurement features. The controller also supports PWM paralleling to control up to 16 phases. A single, scalable PCB design with appropriate smart power stage IC selection is used to produce regulators with a wide range of current ratings.

Features

  • High power density and efficiency
    • Smart power-stage support: MAX20778/A, MAX20779/A/B/C, MAX20780, MAX20790, MAX16604
    • Top-tier efficiency (95.6% peak efficiency at 1.8VOUT)
    • Integrated input power monitor
  • Telemetry through PMBus
    • Digitally programmable configuration
    • Input voltage, current, and power monitoring
    • Power-stage temperature monitoring and reporting
  • Advanced power management
    • Autonomous phase-shedding
    • Orthogonal current rebalance for phase-current balance during transients
    • Low-quiescent current — improves light-load and standby efficiency
  • Protection features
    • Input and Bias supply under-voltage protection
    • Overcurrent protection
    • Critical fault-flag output Pin

Applications

  • High-current multiphase voltage regulators
  • AI cores and XPUs
  • VR13.HC CPUs and memory
  • Graphics processors
  • Networking ASICs
  • Servers and workstations
  • Enterprise storage
  • Communications and networking equipment supply

Typical Operating Circuit

Analog Devices / Maxim Integrated MAX16602 VR13.HC & AI Cores Voltage Regulator
Publicado: 2021-07-26 | Actualizado: 2023-04-18