Analog Devices / Maxim Integrated MAX33054E 2Mbps CAN Transceiver

Analog Devices MAX33054E 2Mbps Control Area Network (CAN) Transceiver is a 3.3V transceiver with integrated protection for industrial applications. The MAX33054E CAN transceivers feature a Standby (STBY) pin for three modes of operation. These modes include standby mode for low-current consumption, normal high-speed mode, or a slow slew rate mode. The MAX33054E CAN transceivers come with extended ±65V fault protection for equipment that requires overvoltage protection. These MAX33054E transceivers also incorporate a high ±25kV ESD Human Body Model (HBM) and an input Common Mode Range (CMR) of ±25V. The Analog Devices MAX33054E features short-circuit protection, thermal shutdown, and a 1.62V to 3.6V logic-supply (VL) range. Typical applications include programmable logic controllers, industrial automation, building automation, instrumentation, smart grid equipment, drone, and motor control.

Features

  • Programmable logic controller
  • Integrated protection increases robustness
    • ±65V fault tolerant CANH and CANL
    • ±25kV ESD HBM 
    • ±25V extended CMR
    • Transmitter dominant timeout prevents lockup
    • Short-circuit protection
    • Thermal shutdown
  • Family provides flexible design options
    • Slow slew rate to minimize EMI
    • STBY input for low-current mode and slow slew rate
    • 1.62V to 3.6V logic supply of up to 2Mbps
  • -40°C to 125°C operating temperature range
  • 8-pin Small Outline Integrated Circuit (SOIC) package

Applications

  • Programmable Logic Controller
  • Industrial automation
  • Building automation
  • Instrumentation
  • Smart grid equipment
  • Drone
  • Motor control

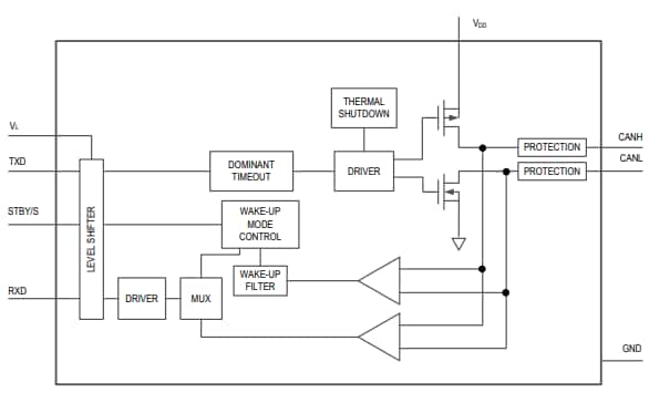
Block Diagram

Block Diagram - Analog Devices / Maxim Integrated MAX33054E 2Mbps CAN Transceiver

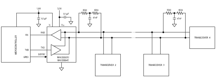
Application Circuit Diagram

Application Circuit Diagram - Analog Devices / Maxim Integrated MAX33054E 2Mbps CAN Transceiver

Pin Diagram

Mechanical Drawing - Analog Devices / Maxim Integrated MAX33054E 2Mbps CAN Transceiver
Publicado: 2018-09-12 | Actualizado: 2023-04-24