Broadcom ACFJ-3531T Automotive Gate Drive Optocouplers

Broadcom ACFJ-3531T Automotive Gate Drive Optocouplers offer an integrated flyback controller for isolated DC-DC conversion. The Broadcom ACFJ-3531T Optocouplers also offer IGBT desaturation sensing with soft-shutdown and fault feedback, undervoltage lockout with feedback, and active Miller current clamping. Its fast propagation delay and low timing skew ensure precise timing and high efficiency. This compact, surface-mountable SO-24 optocoupler (0.8mm pitch) is ideal for HEV and EV applications. Broadcom R2Coupler™ technology provides reinforced insulation and reliable signal isolation for automotive and high-temperature industrial use.

Features

  • Qualified to AEC-Q100 Grade 1 test guidelines
  • -40°C to +125°C automotive temperature range
  • Integrated flyback controller for isolated DC-DC converter for power supply control and diagnostic
    • 18.3V ±5% regulated output supply voltage
    • Programmable negative supply
    • Supply output overload protection
    • Supply output short circuit protection
    • External primary switch good for load dump test conditions and high power scaling
  • 1.5A/±1.5A minimum peak output current
  • 2A minimum Miller clamp sinking current
  • 200ns maximum propagation delay
  • UL1577, CAN/CSA, IEC 60747-5-5 regulatory approvals 
  • Integrated fail-safe IGBT protection
    • IGBT Desat over-current sensing, "soft" IGBT turnoff, and fault feedback
    • Under Voltage Lock-Out protection (UVLO) with feedback
  • High noise immunity
    • 50kV/µs at VCM = 1500V Common Mode Rejection (CMR)
    • Miller current clamping
    • Direct LED input with low input impedance and low noise sensitivity
    • Negative gate bias
  • SO-24 package with 8mm creepage and clearance

Applications

  • IGBT/SiC MOSFET gate drivers
  • Traction inverters
  • Chargers
  • HVAC

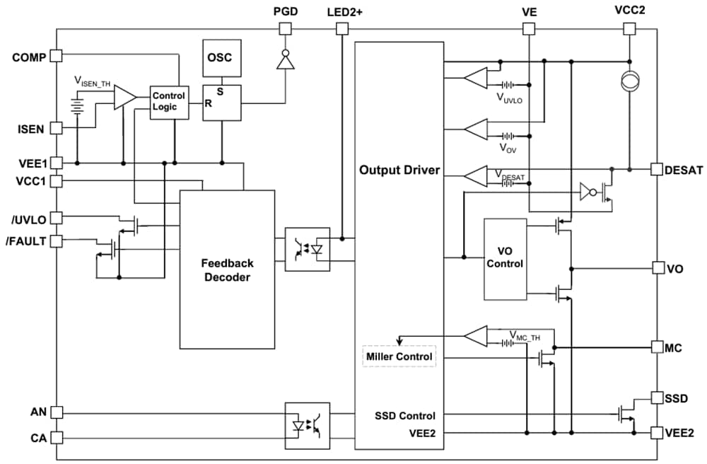
Functional Diagram

Broadcom ACFJ-3531T Automotive Gate Drive Optocouplers
Publicado: 2024-12-27 | Actualizado: 2025-01-06