Diodes Incorporated AL8863 Buck LED Driver-Controller
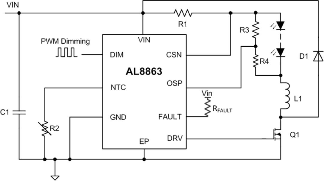
Diodes Incorporated AL8863 Buck LED Driver-Controller is designed to drive an external MOSFET, enabling it to drive high-current LEDs. The Diodes Incorporated AL8863 operates at an input supply voltage from 4.5V to 60V, with a switching frequency range of 50kHz to 1000kHz. Series connection of the LEDs provides identical LED currents resulting in uniform brightness and eliminating the need for ballast resistors. The wide operating frequency range allows more flexibility on component selection, and also, with operating up to 1MHz, it allows the use of smaller external components, minimizing PCB size and BOM cost.The AL8863 detects LED string open/short faults and overtemperature states using two external resistors, improving overall system reliability. A dedicated Negative Temperature Coefficient (NTC) pin is also provided for programmable thermal foldback. Brightness control is achieved by applying a PWM signal at the DIM input pin. Soft-start time can be adjusted using an external capacitor from the DIM pin to the Ground.
The AL8863 is available in a thermally enhanced SO-8EP package, with a -40°C to +125°C operating ambient temperature range.
Features
- 4.5V to 60V wide input voltage range
- Works from standard 5V, 12V, 24V, and 48V supply rails input range with adjustable output current up to 5A
- 50kHz to 1000kHz switching frequency range
- 1000:1 PWM dimming resolution at 100Hz
- Buck topology
- Single pin for on/off and brightness control by PWM signal
- Fault status indication for abnormal operation
- LED shorted protection
- Inherent open-circuit LED protection
- Programmable thermal fold-back operation through NTC pin
- Over temperature shutdown
- Thermally enhanced SO-8EP package
- Lead-free and fully RoHS compliant
- Halogen and antimony-free "Green" device
Applications
- Commercial and industrial lighting
- Architecture lighting
- External LED drivers
- Smart connected lighting
Block Diagram
Typical Application Circuit
Publicado: 2019-12-30
| Actualizado: 2023-08-15
