Diodes Incorporated APR3401 Synchronous Rectification Controller
Diodes Incorporated APR3401 Synchronous Rectification Controller is a secondary-side MOSFET driver for synchronous rectification in DCM/QR/CCM operation. The synchronous rectification reduces the secondary side rectifier power dissipation and provides a high-performance solution. Sensing the primary MOSFET gate-to-source voltage, the SOT26 packaged APR3401 can output the ideal drive signal with fewer external components.Features
- Synchronous rectification for DCM/QR/CCM operation flyback
- Eliminates resonant ring interference
- Few external components
- SOT26 package
- Moisture Sensitivity Level (MSL) 1 per JESD22-A113
- Totally lead-free and fully RoHS compliant
- Halogen and Antimony free “Green” device
Applications
- Adapters/chargers for cells/cordless phones
- ADSL modems
- MP3
- Other portable apparatus
Specifications
- 0V to 40V operating supply voltage range
- 150µA typical supply voltage startup current
- 190µA typical supply voltage operating current
- 9V typical VDD pin regulation voltage
- 1.6µs to 2.4µs minimum gate driver on time range
- Gate threshold
- 0V to 1V turn-on range
- -23mV to -7mV turn-off range
- -40°C to +85°C ambient temperature range
- Matte Tin-plated leads, solderable per JESD22-B102
Typical Application Circuit
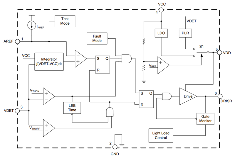
Block Diagram
Additional Resources
Publicado: 2023-08-01
| Actualizado: 2023-08-16
