Diodes Incorporated DML3017LDC Single-Channel Smart Load Switches
Diodes Incorporated DML3017LDC Single-Channel Smart Load Switches supply a compact, space-saving solution for efficient power domain switching with inrush current limit through soft start. Additionally, to integrate control functionality with ultra-low on-resistance, this device delivers system safeguards and monitoring via fault protection and power-good signaling.The Diodes Inc. DML3017LDC Single-Channel Smart Load Switch is a cost-effective solution, ideal for power management and hot-swap applications that require low power consumption in a small footprint.
Features
- Advanced controller with charge pump
- Integrated N-channel MOSFET with ultra-low RON
- Input voltage range of 0.5V to 20V
- Soft-start via controlled slew rate
- Adjustable slew rate control
- Power-good signal
- Thermal shutdown
- VCC undervoltage lockout
- Short-circuit protection
- Extremely low standby current
- Load bleed (quick discharge)
- Totally lead-free and fully RoHS compliant
- Halogen and antimony-free "Green" device
- AEC-Q100/101/104/200 qualified, PPAP capable, and manufactured in IATF 16949 certified facilities
Applications
- Infotainment
- Body control modules
- Instrument clusters
- ADAS
Specifications
- V-DFN3030-12 package
- Package material is molded plastic, "Green" molding compound, UL flammability classification rating 94V-0
- Moisture sensitivity level 1 per J-STD-020
- Terminals are matte tin over copper leadframe, per MIL-STD-202, Method 208
- 0.001 grams approximate weight
Package Style
Typical Application Circuit
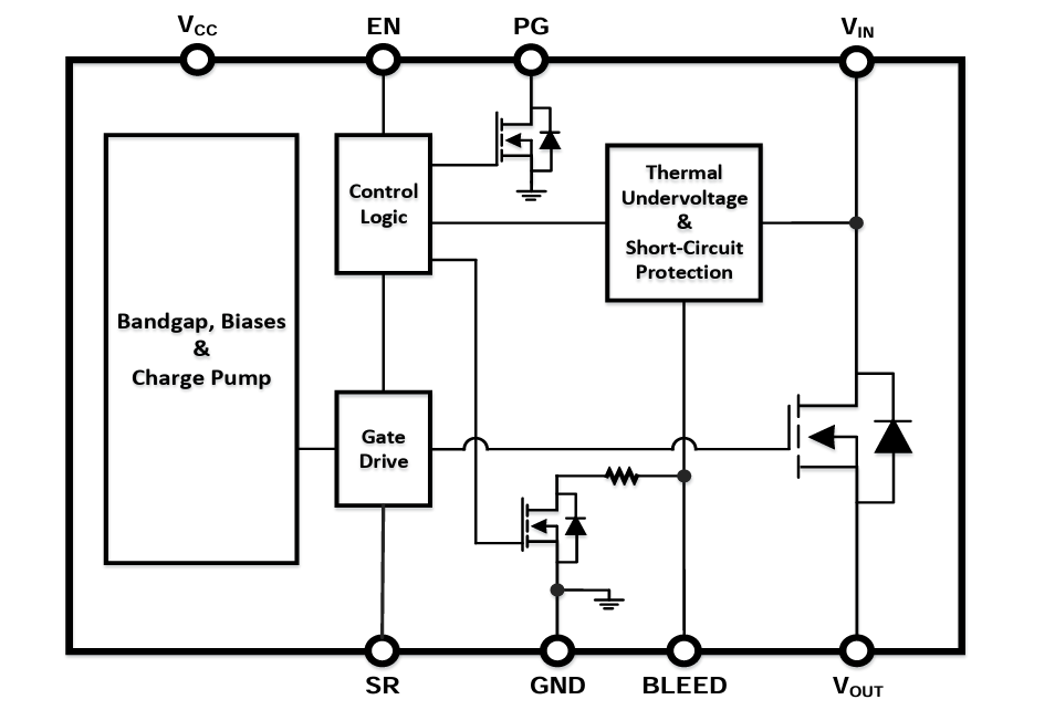
Function Block Diagram
Datasheets
Publicado: 2025-10-10
| Actualizado: 2025-11-09
