TDK InvenSense QCIoT-ICM42688P Pmod™ Evaluation Board

TDK InvenSense QCIoT-ICM42688P Pmod™ Evaluation Board is a MEMS sensor breakout board that includes the ICM-42688-P 6-axis MEMS MotionTracking device. The ICM-42688-P is the low noise 6-axis MEMS MotionTracking device that combines a 3-axis gyroscope and a 3-axis accelerometer. This board can also be connected to any Renesas MCU board available on the QuickConnect platform. The QCIoT-ICM42688P board offers standard Pmod Type 6A (expanded I2C) or Type 2A (expanded SPI) connections for the expanded interface. This board features user-programmable digital filters for gyro, accel, and temp sensors. Typical applications include AR/VR controllers, head-mounted displays, wearables, sports, robotics, and IoT devices.

Features

  • ICM-42688-P IMU sample mounted:
    • 2.8mdps/√Hz gyroscope noise
    • 70µg/√Hz accelerometer noise
    • Low-noise mode 6-axis current consumption of 0.88mA
    • ± 15.6/31.2/62.5/125/250/500/1000/2000 user selectable gyro full-scale range (dps)
    • ± 2/4/8/16 user-selectable accelerometer full-scale range (g)
    • User-programmable digital filters for gyro, accel, and temp sensor
    • APEX motion functions:
      • Pedometer
      • Tilt detection
      • Tap detection
      • Wake on motion
      • Raise to wake/sleep
      • Significant motion detection

Applications

  • AR/VR controllers
  • Head-mounted displays
  • Wearables
  • Sports
  • Robotics
  • IoT devices

Board Layout

TDK InvenSense QCIoT-ICM42688P Pmod™ Evaluation Board

Board Overview

TDK InvenSense QCIoT-ICM42688P Pmod™ Evaluation Board

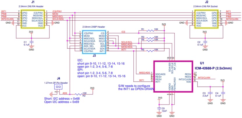
Schematic Diagram

Schematic - TDK InvenSense QCIoT-ICM42688P Pmod™ Evaluation Board
Publicado: 2024-11-27 | Actualizado: 2025-01-30