Espressif Systems ESP8684-MINI Multiprotocol Modules
Espressif Systems ESP8684-MINI Multiprotocol Modules are compact 2.4GHz Wi-Fi® and BLUETOOTH® 5 modules based on the ESP8684 System-on-Chip (SoCs) with a RISC-V single-core microprocessor. The Espressif Systems ESP8684-MINI offers an onboard PCB antenna or external antenna connector. These peripherals feature UART, I2C, an LED PWM controller, a general DMA controller, a temperature sensor, and a SAR Analog-to-Digital Converter (ADC). ESP8684-MINI modules also include SPI, Dual SPI, and Quad SPI interfaces. These devices provide a rich set of peripherals, ideal for Internet of Things (IoT), smart homes, industrial automation, health care, and consumer electronics.Features
- CPU and on-chip memory
- ESP8684H2X or ESP8684H4X embedded, 32-bit RISC-V single-core processor, up to 120MHz
- 576KB ROM
- 272KB SRAM (16KB for cache)
- In-package flash
- Access to flash accelerated by the cache
- Supports flash In-Circuit Programming (ICP)
- Wi-Fi
- 802.11 b/g/n
- 2412MHz to 2484MHz center frequency range of the operating channel
- Supports 20MHz bandwidth in the 2.4GHz band
- 1T1R mode with data rate up to 72.2Mbps
- Wi-Fi Multimedia (WMM)
- TX/RX A-MPDU, TX/RX A-MSDU
- Immediate Block ACK
- Fragmentation and defragmentation
- Transmit opportunity (TXOP)
- Automatic beacon monitoring (hardware TSF)
- 3x virtual Wi-Fi interfaces
- Simultaneous support for Infrastructure BSS in Station mode, SoftAP mode, Station + SoftAP mode, and promiscuous mode
- Integrated 26MHz crystal oscillator on the module
- BLUETOOTH®
- Bluetooth LE - Bluetooth 5.3 certified
- 20dBm high power mode
- 125kbps, 500kbps, 1Mbps, and 2Mbps speeds
- Advertising extensions
- Multiple advertisement sets
- Channel selection algorithm #2
- Internal co-existence mechanism between Wi-Fi and Bluetooth to share the same antenna
- Peripherals
- 14x GPIOs available for use, 2x strapping GPIOs
- GPIO, SPI, UART, I2C, LED PWM controller, general DMA controller, SAR ADC, temperature sensor, general-purpose timers, system timers, and watchdog timers
- Antenna options
- Onboard PCB antenna (ESP8684-MINI-1)
- External antenna via a connector (ESP8684-MINI-1U)
- Operating conditions
- 3.0V to 3.6V operating voltage/power supply
- -40°C to +105°C operating ambient temperature
- RoHS and REACH compliant
Applications
- Smart homes
- Lighting control
- Smart buttons
- Smart plugs
- Indoor positioning
- Industrial automation
- Industrial robots
- Industrial field bus
- Consumer electronics
- Smartwatches and bracelets
- Over-the-top (OTT) devices
- Logger toys and proximity-sensing toys
- Health care
- Health monitors
- Baby monitors
- Smart agriculture
- Smart greenhouses
- Smart irrigation
- Agriculture robots
- Retail and catering
- POS machines
- Service robots
- Generic low-power IoT sensor hubs
- Generic low-power IoT data loggers
Block Diagram
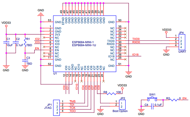
Schematic
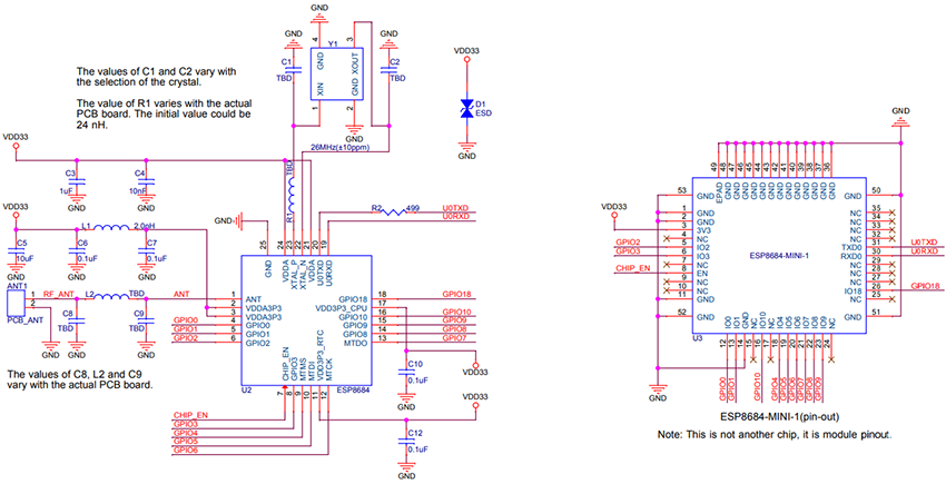
Peripheral Schematic
Publicado: 2022-06-16
| Actualizado: 2025-10-07
