Infineon Technologies PROFET™+ 2 BTS7080 12V Evaluation Board
Infineon Technologies PROFET™+ 2 BTS7080 12V Evaluation Board (SHIELDBTS70802EPZTOBO1) is a demonstration platform for the PROFET+ 2 Protected High-Side Power Switches. This Evaluation Board is designed to handle all devices in the PROFET+2 12V Grade0 family and includes the BTS7080-2EPZ PROFET+2 device in a PG-TSDSO-14 package. The Evaluation Board can drive resistive, capacitive, and/or inductive loads.Features
- BTS7080-2EPZ PROFET+2 device in a PG-TSDSO-14 package
- ReverseON for low power dissipation in Reverse Polarity
- Absolute and dynamic temperature limitation with controlled reactivation
- Overcurrent protection (tripping) with Intelligent Latch
- Undervoltage shutdown
- Overvoltage protection with external components
- Proportional load current sense
- Open Load in ON and OFF state
- Short circuit to ground and battery
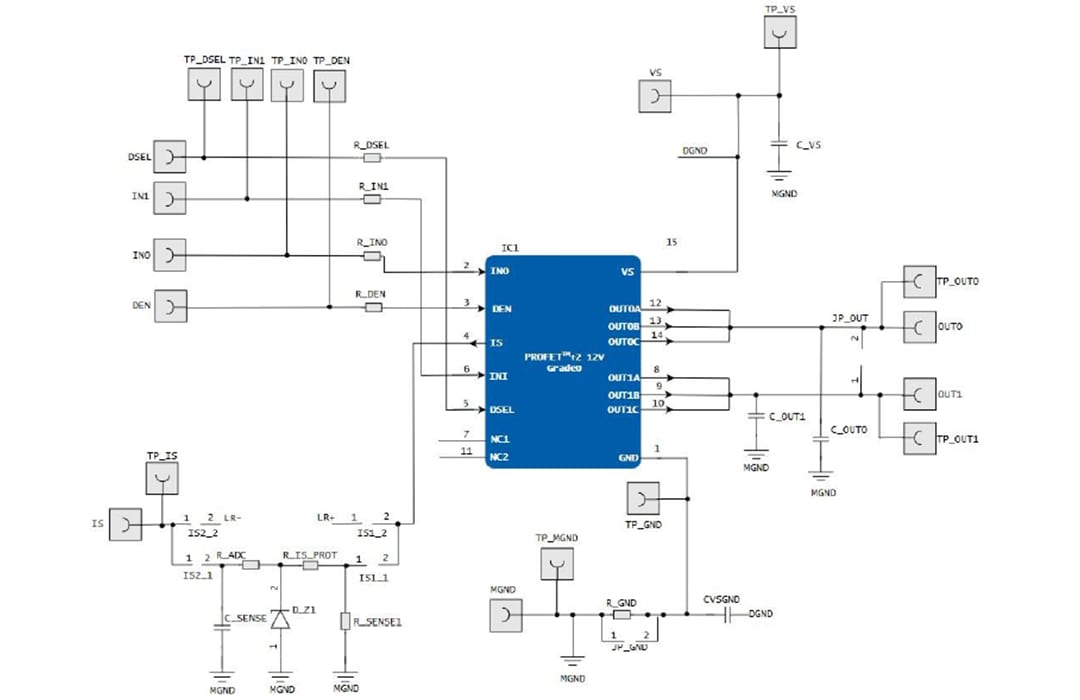
Schematic
Publicado: 2020-05-20
| Actualizado: 2024-10-24
