Lumissil IS32LT3961 LED Lighting Driver
Lumissil IS32LT3961 LED Lighting Driver integrates an N-channel MOSFET to operate in a buck configuration. This lighting driver works in a fixed frequency mode during switching. The external resistor connects the VCC and TON pins to configure the on-time (switching frequency). The RIS, an external high-side resistor, sets a constant LED output current, allowing the output voltage to be automatically adjusted for various LED configurations. This IS32LT3961 driver is available in an eTSSOP-16 package with an exposed pad for enhanced thermal dissipation and is AEC-Q100 qualified. The LED brightness is proportional to the voltage level of the analog signal or the duty cycle of the PWM signal.This IS32LT3961ZLA3TR LED lighting driver features a cycle-by-cycle current limit, integrated high-side MOSFET switch, and analog dimming for LED binning or thermal roll-off protection. The IS32LT3961ZLA3TR LED lighting driver operates at 5V to 60V input voltage supply, -40°C to 150°C operating temperature range, and 2A output current. This IS32LT3961ZLA3TR LED lighting driver is ideally used in matrix headlights,
daytime running lights, and motorcycle headlights.
Features
- High-side current sensing with LED string cathode connected directly to GND
- Cycle-by-cycle current limit
- Integrated high-side MOSFET switch
- PWM dimming capability
- Analog dimming for LED binning or thermal roll-off protection
- Internal control loop compensation
- Under Voltage Lockout (UVLO)
- Spread spectrum to optimize EMI
- Support an output current monitor signal
- Robust fault protection and reporting function:
- Single LED short detect
- LED string open/short
- LED over temperature thermal roll-off
- Pin-to-GND short
- Component open/short faults
- Adjacent pin-to-pin short
- Thermal shutdown
- AEC-Q100 qualified
Specifications
- 5V to 60V input voltage range
- 2A output current
- 6V output voltage
- 150°C junction temperature
- 2.74W power dissipation
- -40°C to 150°C operating temperature range
- -65°C to 150°C storage temperature range
Applications
- Matrix headlight
- Daytime running lights
- Turn/stop lights
- Front and rear fog lights
- Map light
- Motorcycle headlight
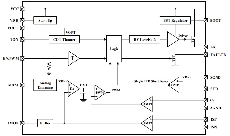
Block Diagram
Typical Application Circuit Diagram
Publicado: 2023-05-11
| Actualizado: 2023-06-05
