Microchip Technology HV9803 LED Driver IC

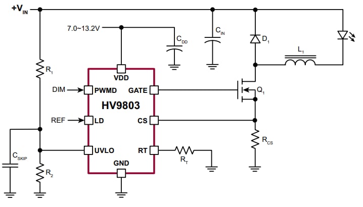
The Microchip HV9803 LED Driver IC is an open-loop average-mode current control LED driver IC operating in a constant off-time mode. The Microchip HV9803 LED Driver IC features ±2% current accuracy, tight line, and load regulation of the LED current without any need for loop compensation or high-side current sensing. Its auto-zero circuit cancels the effect of both the input offset voltage and the propagation delay in the current sense comparator. The HV9803 can be powered from a 7.0~13.2V supply. The IC features a fast PWM dimming response. The linear dimming input LD can accept a reference voltage up to 2.5V. The IC is equipped with a current limit comparator for hiccup-mode output short circuit protection. It also features a programmable input under-voltage shutdown.

Features

  • Fast average current control
  • Correction for propagation delay and offset voltage
  • Fixed off-time switching mode
  • Linear dimming input
  • PWM dimming input
  • Output short circuit protection with programmable skip mode
  • Input under-voltage shutdown
  • SOIC-8 Package

Applications

  • Backlighting of LCD Panels

Typical Application Circuit

Microchip Technology HV9803 LED Driver IC
Publicado: 2013-02-12 | Actualizado: 2022-03-11