Monolithic Power Systems (MPS) EV2720A-RH-00A Evaluation Board

Monolithic Power Systems (MPS) EV2720A-RH-00A Evaluation Board evaluates the MP2720A 2.2A switch-mode battery management device for single-cell Li-ion or Li-polymer batteries. The Monolithic Power Systems (MPS) MP2720A features a termination current as low as 15mA. It uses a narrow-voltage DC (NVDC) structure to optimize charging efficiency, reduce charge time, and extend battery life. The device supports USB Battery Charging Specification 1.2 (BC 1.2) and non-standard adapter detection through an input source identification algorithm. The serial interface allows full control, configuration of charging parameters, and monitoring. The MP2720A also supports a customizable JEITA profile with adjustable temperature settings.

Features

  • 4V to 6.3V input voltage (VIN) supply range
  • 0V to 4.6V battery voltage (VBATT) range
  • 0A to 2.2A charge current (ICC) range
  • 0A to 3.2A input current (IIN) range
  • 0A to 3A boost output current (IBOOST_OUT) range

Applications

  • General ≤15W USB applications
  • BLUETOOTH® headphones
  • BLUETOOTH speakers
  • Point-of-Sale (POS) terminals
  • Portable cameras

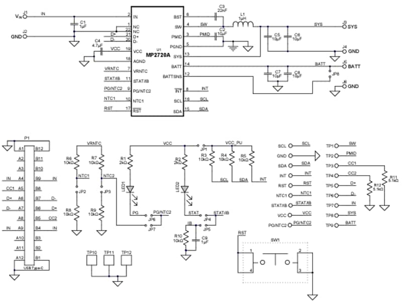
SCHEMATIC

Schematic - Monolithic Power Systems (MPS) EV2720A-RH-00A Evaluation Board
Publicado: 2024-10-16 | Actualizado: 2024-10-22