Monolithic Power Systems (MPS) EV8770C-Q-00A Evaluation Board
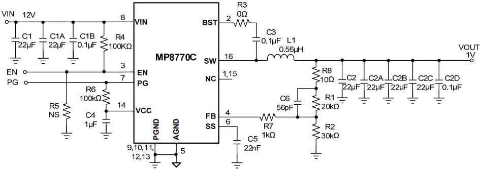
Monolithic Power Systems (MPS) EV8770C-Q-00A Evaluation Board is designed to demonstrate a fully integrated high-frequency, synchronous rectified MP8770C step-down switch-mode converter with internal power MOSFETs. This device offers a compact solution to achieve an 8A continuous output current over a wide input range, with excellent load and line regulation. The MPS MP8770C converter offers constant on-time (COT) control operation that provides a fast transient response and easy loop design, as well as very tight output regulation. Typical applications include portable devices, xDSL devices, digital set-top boxes, flat-panel televisions and monitors, and industrial systems.Features
- 3V to 17V wide operating input range
- 8A output current
- Low 22mΩ/10mΩ RDS(ON) internal power MOSFETs
- 100μA quiescent current
- Output adjustable from 0.6V
- High-efficiency synchronous mode operation
- Pre-biased start-up
- Forced PWM operation
- Fixed 700kHz switching frequency
- External programmable soft-start time
- EN and power good for power sequencing
- Built-in protections
- Short circuit (SCP)
- Overcurrent (OCP) and hiccup mode
- Undervoltage (UVP)
- Thermal shutdown
- QFN-16 (3mm x 3mm) package
Applications
- Portable devices
- xDSL devices
- Digital set-top boxes
- Flat-panel televisions and monitors
- General purpose
- Industrial systems
Schematic
Publicado: 2020-06-09
| Actualizado: 2024-08-26
