Monolithic Power Systems (MPS) EVBL4420H-J-00A Evaluation Board

Monolithic Power Systems (MPS) EVBL4420H-J-00A Evaluation Board is designed to evaluate the MP4420H and MPQ4420H switching voltage regulators. These regulators are high-frequency, synchronous, rectified, stepdown, and switch-mode converters with built-in power MOSFETs. The MP4420H/MPQ4420H regulators have synchronous mode operation for higher efficiency over the output current load range. The current-mode operation provides a fast transient response and eases loop stabilization. This evaluation board comes with full protection features that include over-current protection and thermal shut down.

The EVBL4420H-J-00A evaluation board is a fully assembled and tested board that operates from 4V to 36V input voltage (VIN) range. The evaluation board features a high duty cycle for automotive cold-crank, power saver mode, internal soft-start, and power good indicators. This EVBL4420H-J-00A evaluation board is AEC-Q100 Grade 1 qualified for use in automotive, industrial control, and distributed power systems.

View MPQ4420H & MP4420H Switching Voltage Regulators

Features

  • Evaluate MP4420H and MPQ4420H regulators
  • 4V to 36V wide continuous operating input range
  • 90mΩ/55mΩ low RDS(ON) internal power MOSFETs
  • High-efficiency synchronous mode operation
  • 410kHz default switching frequency
  • Synchronizes to a 200kHz to 2.2MHz external clock
  • High duty cycle for automotive cold-crank
  • Power-save mode
  • Internal Soft-Start (SS)
  • Power Good (PG) indicators
  • Over-Current Protection (OCP) with hiccup mode
  • Thermal shutdown
  • Available in AEC-Q100 grade 1
  • Fully assembled and tested
  • MPS power inductor stuffed

Applications

  • Automotive systems
  • Industrial control systems
  • Distributed power systems

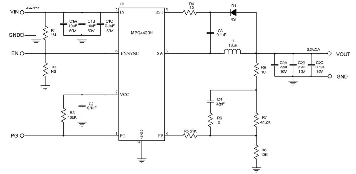
Schematic Diagram

Schematic - Monolithic Power Systems (MPS) EVBL4420H-J-00A Evaluation Board

Performance Graph (Efficiency vs. Load Current vs. Power Loss)

Performance Graph - Monolithic Power Systems (MPS) EVBL4420H-J-00A Evaluation Board
Publicado: 2021-11-16 | Actualizado: 2022-03-11