Monolithic Power Systems (MPS) EVQ2179B-QH-00A Evaluation Board
Monolithic Power Systems (MPS) EVQ2179B-QH-00A Evaluation Board is designed to demonstrate the capabilities of the MPQ2179BGQHE-AEC1 monolithic, step-down switch-mode converters with built-in internal power MOSFETs. The fully assembled and tested evaluation board features the AEC-Q100 Grade 1 MPQ2179B-AEC1, available in a QFN-8 (1.5mm x 2mm) package.The MPS MPQ2179B-AEC1 converters achieve a 3A output current (IOUT) from a 2.5V to 6V input voltage (VIN) range, with excellent load and line regulation. The output voltage (VOUT) can be regulated to as low as 0.5V. A 100% maximum duty cycle can be reached in low-dropout (LDO) mode. Constant-on-time (COT) control offers a simpler control loop and faster transient response. Using VIN feed-forward, the MPQ2179B-AEC1 maintains a nearly constant switching frequency (fSW) across the input and load ranges. Forced continuous conduction mode (FCCM) provides a stable frequency and a lower output ripple.
An open-drain power good (PG) signal indicates a nominal voltage after the soft-start time. PG pulls high if the feedback voltage (VFB) reaches 90% of the reference voltage (VREF); PG pulls to GND when VFB drops to 84% of VREF. Full protection features include cycle-by-cycle current limiting, short-circuit protection (SCP), reliable over-voltage protection (OVP), and thermal protection with automatic recovery.
Features
- Fully assembled and tested evaluation board
- 2.5V to 6V input voltage (VIN) range
- 0.5V output voltage (VOUT)
- 69% typical efficiency, 88.1% peak
- 3A maximum output current (IOUT)
- 710kHz switching frequency (fSW)
- 6.3cm x 6.3cm x 1cm (LxWxH) board dimensions
Applications
- Automotive infotainment systems
- Camera modules
- Key fobs
- Automotive clusters
- Automotive telematics
- Industrial supplies
- Battery-powered devices
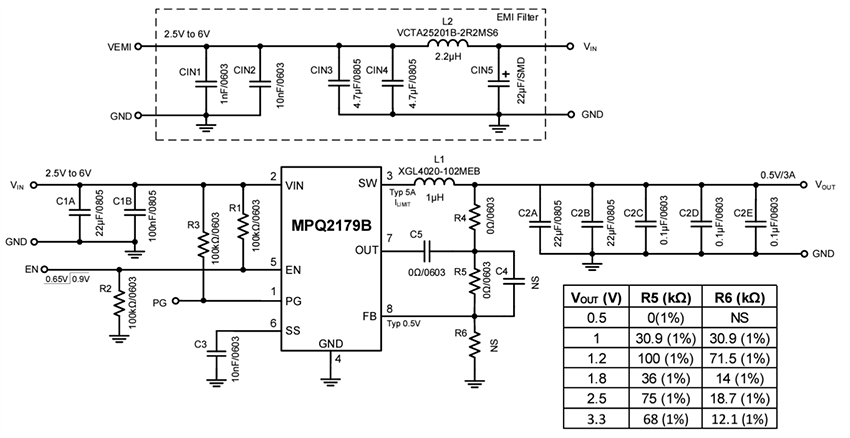
Schematic
