Monolithic Power Systems (MPS) EVQ6615-QK-00A Evaluation Board

Monolithic Power Systems (MPS) EVQ6615-QK-00A Evaluation Board is designed to demonstrate the capabilities of the MPQ6615-AEC1 H-bridge DC motor driver. This evaluation board operates from an input voltage of up to 40V. The EVQ6615-QK-00A evaluation board features internal current-sensing circuits that sense the current flowing through the two Sx outputs. This eval board offers Over-Current Protection (OCP), Under-Voltage Lockout (UVLO) protection, and thermal shutdown. The input control signals for the MPQ6615-AEC1 H-bridge DC motor driver are applied through the connector on the eval board. Applications include brushed DC motors, door lock and latch motors, and seat actuators.

Features

  • Demonstrates the capabilities of the MPQ6615-AEC1 H-bridge DC motor driver
  • Operates from an input voltage of up to 40V
  • Internal current-sensing circuits
  • Over-Current Protection (OCP)
  • Under-Voltage Lockout (UVLO) protection
  • Thermal shutdown
  • 8A maximum continuous output current (IOUT)
  • 3.3V to 5V reference voltage (VREF)

Applications

  • Brushed DC motors
  • Door lock and latch motors
  • Seat actuators

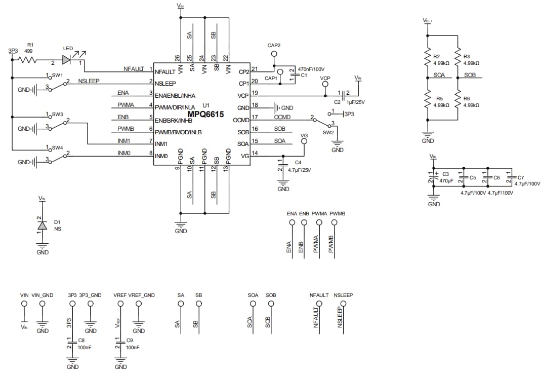
Evaluation Board Schematic

Schematic - Monolithic Power Systems (MPS) EVQ6615-QK-00A Evaluation Board
Publicado: 2024-05-13 | Actualizado: 2024-05-22