Monolithic Power Systems (MPS) MP2328C Synchronous Step-Down Converters
Monolithic Power Systems (MPS) MP2328C Synchronous Step-Down Converters are fully integrated, high-frequency, and step-down switch-mode converters with internal power MOSFETs. These converters offer a compact solution to achieve 2A of continuous output current across a 4.5V to 28V input operating voltage range, with load and line regulation. The MP2328C converters feature >92% efficiency for 24V to 5V/2A conditions, fast load transient response, and Over Current Protection (OCP) with hiccup mode. These converters also feature a 0.5V to 16V output voltage range, ±1.5% internal reference accuracy Over Temperature (OT), and 130mΩ/60mΩ low drain-source on-resistance RDS(ON) internal power MOSFETs. Typical applications include game consoles, multi-function printers, power meters, flat-panel televisions and monitors, and general-purpose power supplies.Features
- 4.5V to 28V operating input voltage (VIN) range
- 0.5V to 16V output voltage (VOUT) range
- ±1.5% internal reference accuracy Over Temperature (OT)
- 130mΩ/60mΩ low drain-source on-resistance RDS(ON) internal power MOSFETs
- >92% efficiency for 24V to 5V/2A condition
- Fast load transient response
- 450kHz switching Frequency (fSW)
- tON extension to improve dropout
- Configurable Soft-Start Time (tSS)
- Forced Continuous Conduction Mode (FCCM)
- Power Good (PG) indication
- Over-Current Protection (OCP) with hiccup mode
- Thermal shutdown protection
- Available in a SOT583 package
Specifications
- ESD ratings:
- ±2000V Human Body Model (HBM)
- ±750V Charged Device Model (CDM)
- -65°C to 150°C storage temperature range
- -40°C to 125°C operating temperature range
Applications
- Game consoles
- Multi-function printers
- Power meters
- Flat-panel televisions and monitors
- General-purpose power supplies
Typical application Diagram
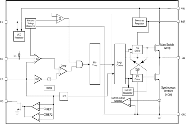
Functional Block Diagram
Publicado: 2023-06-06
| Actualizado: 2023-06-26
