Monolithic Power Systems (MPS) MP6543H Brushless DC Motor Drivers

Monolithic Power Systems (MPS) MP6543H Brushless DC Motor Drivers are 22V, 2A 3-phase power stages. The MP6543H Motor Drivers each integrate three half-bridges consisting of six N-channel power MOSFETs, as well as pre-drivers, gate drive power supplies, and current-sense amplifiers. These devices are available in three variants. The MP6543H has Enable (EN) and PWM inputs for each half-bridge. The MP6543H-A has separate High-Side (HS) and Low-Side (LS) inputs. The MP6543H-B has Hall-effect sensor inputs. 

The MP6543H Motor Drivers deliver up to 2A of continuous current (depending on thermal and PCB conditions) with an adjustable over-current protection (OCP) threshold. These devices use an internal charge pump to generate the gate drive supply voltage for the high-side MOSFETs and a trickle charge circuit to maintain a sufficient gate drive voltage to operate at a 100% duty cycle.

Internal safety features include thermal shutdown, under-voltage lockout (UVLO), and over-current protection (OCP).

The Monolithic Power Systems (MPS) MP6543H Brushless DC Motor Drivers are available in a QFN-24 package with an exposed pad for enhanced thermal performance.

Features

  • 3V to 22V operating supply voltage
  • Three integrated half-bridge drivers
  • 2A continuous output current
  • MOSFET on resistance: 110mΩ per FET
  • Available in three variants 
    • MP6543H: EN and PWM inputs
    • MP6543H-A: LS and HS inputs
    • MP6543H-B: Hall-effect sensor inputs
  • Built-In 3V, 100mA LDO regulator
  • Internal charge pump supports 100% duty cycle operation
  • Automatic synchronous rectification
  • Under-voltage lockout (UVLO) and thermal shutdown protection
  • Over-current protection (OCP) with adjustable threshold
  • Integrated bidirectional current-sense amplifiers
  • -40°C to +125°C operating temperature range
  • 3mm x 4mm QFN-24 package

Applications

  • 3-phase brushless DC motors
  • Permanent magnet synchronous motors
  • Drones
  • Robotics

Typical Application Circuit

Application Circuit Diagram - Monolithic Power Systems (MPS) MP6543H Brushless DC Motor Drivers

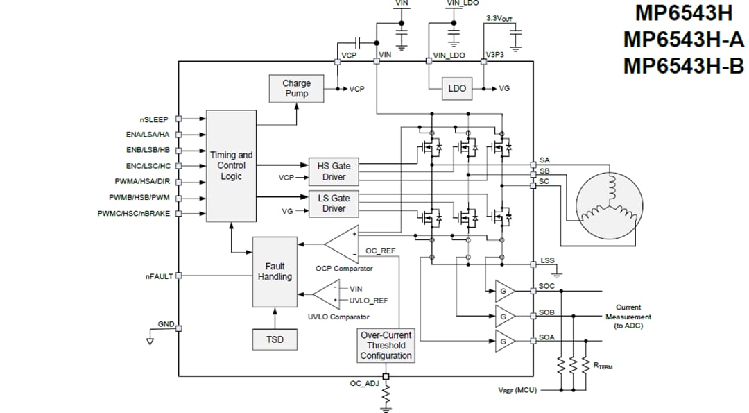
Block Diagram

Block Diagram - Monolithic Power Systems (MPS) MP6543H Brushless DC Motor Drivers

Pin Designations

Mechanical Drawing - Monolithic Power Systems (MPS) MP6543H Brushless DC Motor Drivers

Package Outline

Mechanical Drawing - Monolithic Power Systems (MPS) MP6543H Brushless DC Motor Drivers
Publicado: 2022-04-19 | Actualizado: 2024-03-26