Monolithic Power Systems (MPS) MPQ1923-AEC1 Half-Bridge Gate Drivers
Monolithic Power Systems (MPS) MPQ1923-AEC1 Half-Bridge Gate Drivers are high-frequency, N-channel MOSFET, half-bridge gate drivers. These drivers feature low dropout with 4.5V Under-Voltage Lockout (UVLO) falling threshold, 120V Bootstrap voltage (VBST) range, 8A sink current, and 7A source current at 12V VDD. The MPQ1923-AEC1 drivers are available in QFN-10 (4mm x 4mm) and QFN-8 (4mm x 4mm) packages. Typical applications include motor drivers, telecom half-bridge power supplies, avionics DC/DC converters, and active-clamp forward converters.Features
- Drives an N-channel MOSFET half-bridge
- Low dropout with 4.5V Under-Voltage Lockout (UVLO) falling threshold
- 120V Bootstrap voltage (VBST) range
- On-chip bootstrap diode
- 20ns typical propagation delay
- Drives a 1nF load with 7.2ns Rise Time (tRISE) and 5.5ns Fall Time (tFALL) at 12V VDD
- Available in QFN-10 (4mm x 4mm) and QFN-8 (4mm x 4mm) packages
- 7A source current at 12V VDD
- <5ns gate driver matching time delay
- TTL-compatible input
- <300µA Quiescent current (IQ)
- UVLO protection for the HS-FET and LS-FET gate drivers
- 8A sink current
- Available in AEC-Q100 grade 1
Specifications
- -40°C to 125°C operating junction temperature range
- ESD ratings:
- ±2000V Human Body Model (HBM)
- ±500V Charged Device Model (CDM)
- <50V/ns Slew rate (SW)
- 5V to 17V supply voltage range
- 260°C lead temperature
- -65°C to 150°C storage temperature range
Applications
- Motor drivers
- Telecom half-bridge power supplies
- Avionics DC/DC converters
- Two-switch forward converters
- Active-clamp forward converters
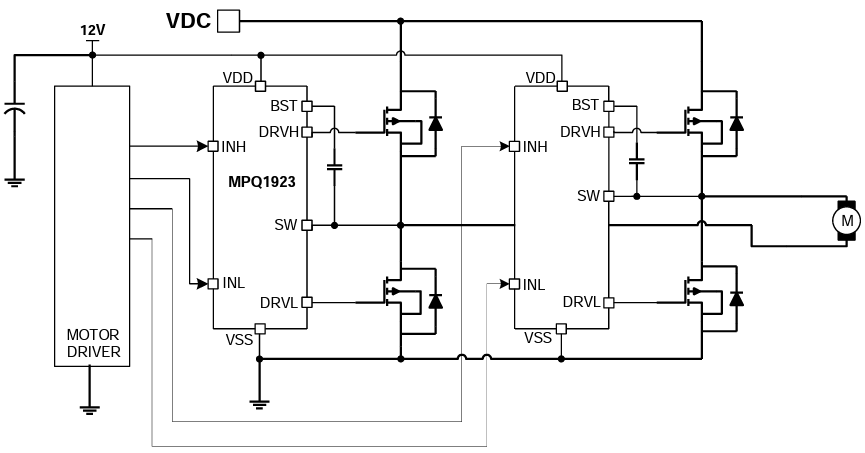
Typical Application Circuit Diagram
Functional Block Diagram
Publicado: 2023-05-31
| Actualizado: 2024-12-01
