Monolithic Power Systems (MPS) MPQ24833-B LED Drivers

Monolithic Power Systems (MPS) MPQ24833-B LED Drivers are 55V, 3A LED lighting drivers suitable for step-down, inverting step-up/step-down, and step-up applications. These drivers achieve 3A of output current with excellent load and line regulation over a wide input supply range. The current mode operation provides a fast transient response and eases loop stabilization. MPS MPQ24833-B LED Drivers feature thermal shutdown, analog and PWM dimming, cycle-by-cycle peak current limiting, open-string protection, and output short-circuit protection (SCP). Typical applications include general LED illumination, LCD backlight panels, automotive lighting, portable multimedia players, and portable GPS devices.

Features

  • 3A maximum output current
  • Unique step-up/step-down operation (buck-boost mode)
  • Wide 4.5V to 55V operating input voltage range for step-down applications (buck mode)
  • 0.15Ω internal power MOSFET switch
  • Fixed 420kHz switching frequency
  • Analog and PWM dimming
  • 0.2V reference voltage
  • 6μA shutdown mode
  • No minimum number of LEDs required
  • Stable with Low-ESR output ceramic capacitors
  • Cycle-by-cycle overcurrent protection (OCP)
  • SCP
  • Thermal shutdown protection
  • Open-string protection
  • SOIC-8 EP package
  • AEC-Q100 grade 1

Applications

  • General LED illumination
  • LCD backlight panels
  • Automotive lighting
  • Portable multimedia players
  • Portable GPS devices

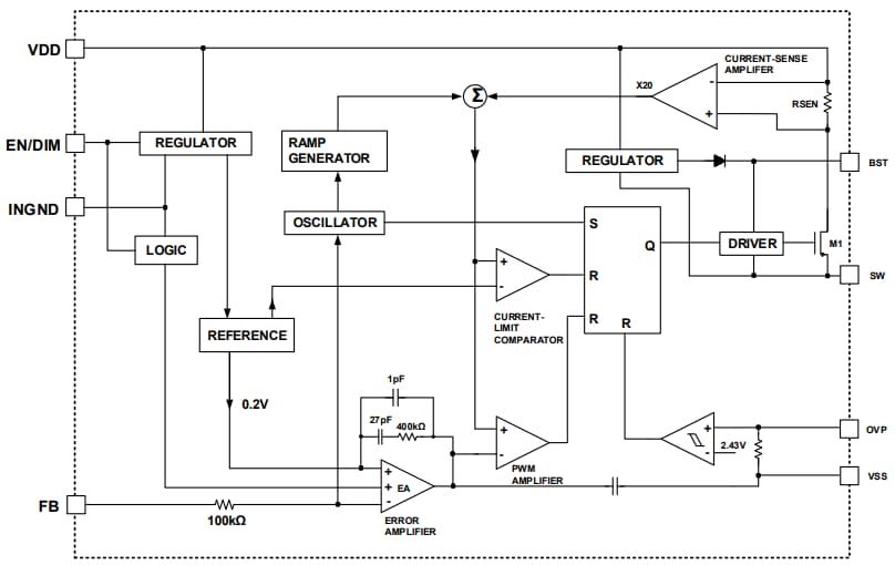
Functional Block Diagram

Block Diagram - Monolithic Power Systems (MPS) MPQ24833-B LED Drivers

Application Circuits

Application Circuit Diagram - Monolithic Power Systems (MPS) MPQ24833-B LED Drivers
Publicado: 2020-12-10 | Actualizado: 2024-08-26