Monolithic Power Systems (MPS) MPQ28164 Evaluation Board
Monolithic Power Systems (MPS) MPQ28164 Evaluation Board is designed to evaluate and demonstrate the capabilities of MPQ28164 single-inductor buck-boost DC-DC converters. The evaluation board offers up to 95% efficiency and features 1.8V minimum startup input voltage, 1.2V to 5.5V input voltage range, and 4A switching current limit. Typical applications for the MPS MPQ28164 series include battery-powered devices, portable instruments, tablet PCs, and super-cap chargers.Features
- Evaluates MPQ28164 buck-boost converters
- 1.8V minimum startup input voltage
- 1.2V to 5.5V input voltage range
- 4A switching current limit
Applications
- Battery-powered devices
- Portable instruments
- Tablet PCs
- Super-cap chargers
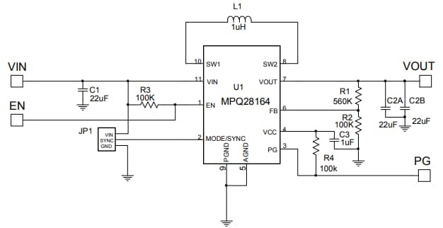
Schematic
Publicado: 2020-04-01
| Actualizado: 2024-04-01
