Monolithic Power Systems (MPS) MPQ3367A 6-Channel Boost WLED Drivers

Monolithic Power Systems (MPS) MPQ3367A 6-Channel Boost WLED Drivers are constant-frequency, configurable, and peak current mode step-up converters. These drivers are designed to drive white LED arrays as backlighting for small or medium-sized LCD panels. The MPQ3367A 6-channel boost WLED drivers feature internal 100mΩ, 50V MOSFET, 3.5V to 36V input voltage range, 2.5% current matching, and an I2C interface with 3 selectable IC addresses. These drivers also feature configurable fSW up to 2.2MHz, excellent EMI performance, cycle-by-cycle current limit, and phase shifting function for Pulse Width Modulation (PWM) dimming.

The MPQ3367A 6-channel boost WLED drivers provide analog, PWM, and mix dimming mode with a PWM input. The dimming mode can be selected with the I2C interface or the MIX/AD pin. These drivers are available in AEC-Q100 Grade 1 and QFN-24 (4mm x 4mm) packages. The MPQ3367A boost WLED drivers are ideal for use in tablets, notebooks, and automotive display applications.

Features

  • 6 channels with a maximum of 150mA per channel
  • Internal 100mΩ, 50V MOSFET
  • Up to 2.2MHz configurable fSW
  • External sync switching frequency function
  • Multi-dimming operation mode through PWM input:
    • Direct PWM dimming
    • Analog dimming
    • Mix dimming with 25% or 12.5% transfer point
  • 5000:1 dimming ratio in PWM dimming mode when fPWM ≤ 200Hz
  • 200:1 dimming ratio at analog dimming through PWM dimming signal input
  • Excellent EMI performance and frequency spread spectrum
  • I2C interface with 3 selectable IC addresses
  • Phase shift function for PWM dimming
  • 2.5% current matching
  • Cycle-by-cycle current limit
  • Disconnect VOUT from VIN
  • Optional LED current auto-decrease at high temperatures
  • LED short/open protection, Over-Current Protection (OCP), Over-Temperature Protection (OTP), and inductor short protection
  • Configurable LED short threshold
  • Configurable OVP threshold
  • Fault indicator signal output
  • Available in a QFN-24 (4mm x 4mm) package
  • Available in AEC-Q100 Grade 1
  • 3.5V to 36V input voltage range
  • -40°C to 125°C operating temperature range

Applications

  • Tablets
  • Notebooks
  • Automotive displays

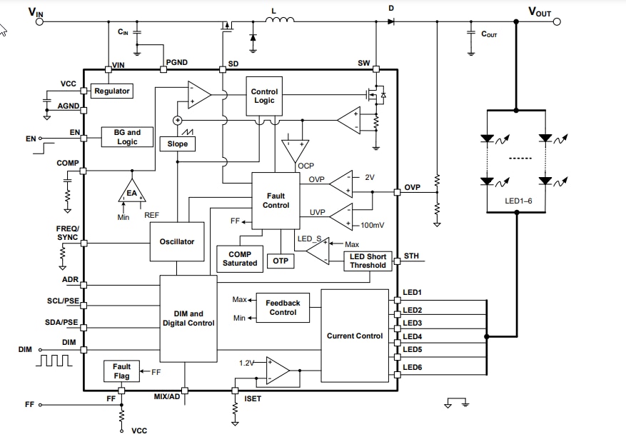
Functional Block Diagram

Monolithic Power Systems (MPS) MPQ3367A 6-Channel Boost WLED Drivers

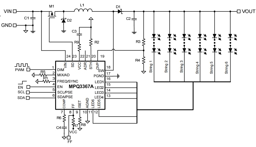
Typical Application Circuit

Application Circuit Diagram - Monolithic Power Systems (MPS) MPQ3367A 6-Channel Boost WLED Drivers
Publicado: 2022-06-06 | Actualizado: 2022-06-14