Monolithic Power Systems (MPS) MPQ4316A Synchronous Step-Down Converters

Monolithic Power Systems (MPS) MPQ4316A Synchronous Step-Down Converters provide up to 6A of highly efficient output current (IOUT) with current mode control for fast loop response. These step-down converters feature an integrated, internal High-Side MOSFET (HS-FET) and Low-Side MOSFET (LS-FET). The MPQ4316A step-down converters offer a low 1.7μA quiescent current (IQ) in shutdown mode, allowing the device to be used in battery-powered applications. These step-down converters achieve high power conversion efficiency across a wide load range by scaling down the switching frequency (fSW) under light-load conditions. This reduces switching and gate driver losses. An open-drain Power Good (PG) signal indicates whether the output is within 95% to 105% of its nominal voltage. The MPQ4316A step-down converters are AEC-Q100 qualified and are available in a QFN-20 (4mm x 4mm) package. Typical applications include automotive infotainment, automotive clusters, Advanced Driver Assistance Systems (ADAS), and industrial power systems.

Features

  • Designed for automotive applications:
    • Wide 3.3V to 45V operating input voltage (VIN) range
    • 6A continuous output current (IOUT)
    • 100ns minimum ON time (tON_MIN)
    • Junction temperature (TJ) operation range from -40°C to 150°C
  • Increases battery life:
    • 1.7μA low shutdown supply current
    • 18μA sleep mode Quiescent current
    • AAM mode increases efficiency under light loads
  • High performance for improved thermals:
  • Internal 48mΩ HS-FET and 20mΩ LS-FET
  • Optimized for EMC and EMI:
    • 350kHz to 1000kHz configurable fSW for car battery applications
    • Synchronize to external clock
    • Out-of-phase synchronized clock output
    • FSS modulation
    • Symmetric VIN pinout
    • CISPR25 Class 5 compliant
    • MeshConnect™ flip-chip package
  • Additional features:
    • Power Good (PG) output
    • External Soft Start (SS)
    • Selectable AAM Mode or FCCM
    • Low-dropout mode
    • Hiccup Over-Current Protection (OCP)
    • Available in a QFN-20 (4mm x 4mm) Package with wettable flanks
    • Available in AEC-Q100 Grade 1

Applications

  • Automotive infotainment
  • Automotive clusters
  • Advanced Driver Assistance Systems (ADAS)
  • Industrial power systems

Typical Application Circuit

Application Circuit Diagram - Monolithic Power Systems (MPS) MPQ4316A Synchronous Step-Down Converters

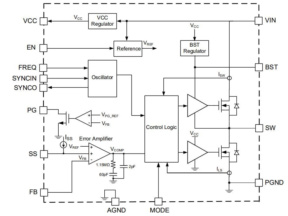
Block Diagram

Block Diagram - Monolithic Power Systems (MPS) MPQ4316A Synchronous Step-Down Converters
Publicado: 2023-03-24 | Actualizado: 2023-05-02