Monolithic Power Systems (MPS) MPQ4348 AEC-Q100 Synchronous Step-Down Converters
Monolithic Power Systems (MPS) MPQ4348 AEC-Q100 Synchronous Step-Down Converters are configurable frequency (350kHz to 2.5MHz), switching converters with integrated internal high-side and low-side power MOSFETs (HS-FET and LS-FET, respectively). The MPS MPQ4348 converters achieve up to 5A of highly efficient output (IOUT) with fixed-frequency, zero-delay pulse-width modulation (PWM) control to optimize transient responses. The wide 3.3V to 36V input voltage (VIN) range and 42V load dump tolerance can accommodate a variety of step-down applications in automotive input environments. A 1μA shutdown current (ISD) allows use in battery-powered applications.Scaling down the switching frequency (FSW) under light-load conditions to reduce switching and gate driver losses achieves high power conversion efficiency across a wide load range. An open-drain power good (PG) signal indicates whether the output is within 94% to 106% of its nominal voltage. Thermal shutdown provides reliable, fault-tolerant operation. A high-duty cycle and low-dropout (LDO) mode are provided for automotive cold crank conditions.
Features
- Designed for automotive applications
- Survives 42V load dump
- Supports 3.1V cold crank
- Low-Dropout (LDO) mode
- 5A continuous output current (IOUT)
- Continuous operation up to 36V
- Zero-delay Pulse-Width Modulation (PWM) control
- 20ns minimum on time (tON_MIN)
- -40°C to +150°C operating junction temperature (TJ)
- Available in AEC-Q100 Grade 1
- Increases battery life
- Low 1μA shutdown supply current
- 3μA sleep mode quiescent current (IQ)
- Advanced Asynchronous Modulation (AAM) mode increases efficiency under light loads
- High performance for improved thermals with internal 60mΩ HS-FET and 35mΩ LSFET
- Optimized for EMC and EMI
- 350kHz to 2.5MHz configurable switching frequency (fSW)
- Symmetric VIN pinout
- Frequency Spread Spectrum (FSS) modulation
- CISPR25 Class 5 compliant
- MeshConnect™ flip-chip package
- 1V, 1.1V, 1.8V, 2.5V, 3V, 3.3V, 3.8V, and 5V fixed output options
- Power Good (PG) output
- Synchronizable to an external clock
- Synchronized clock output
- External Soft Start (SS)
- Over-Current Protection (OCP) in hiccup mode
- Available in a QFN-17 (3mm x 4mm) package for MPQ4348 and a QFN-19 (3mm x 4mm) package for MPQ4348J
- Available in a wettable flank package
Applications
- Automotive clusters
- Automotive infotainment
- Advanced Driver Assistance Systems (ADAS)
- Industrial power systems
Specifications
- 3.3V (maximum) minimum operating input voltage
- Maximum continuous power dissipation
- 4.28W for QFN-17 package
- 4.13W for QFN-19 package
- 20ns (typical) minimum on time, 35ns maximum
- 120ns (typical) minimum off time, 140ns maximum
- 0.01µA typical switch leakage current, 5µA maximum
- ESD ratings
- Class 2 for Human Body Model (HBM)
- Class C2b for Charged Device model (CDM)
Typical Application
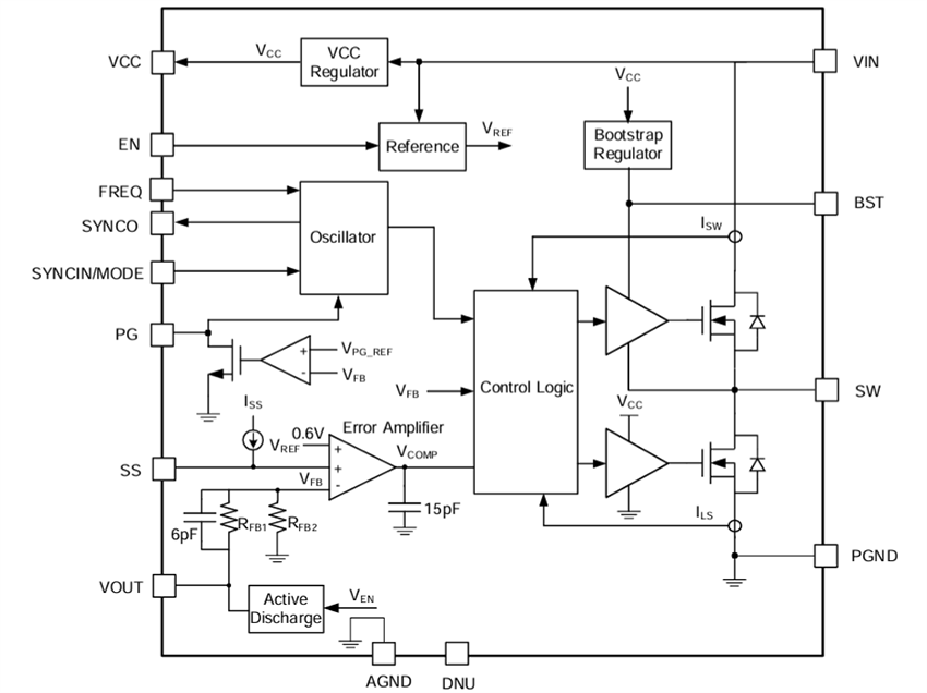
Block Diagram
Publicado: 2024-11-19
| Actualizado: 2024-12-16
