Monolithic Power Systems (MPS) MPQ4480 Step-Down Converters

Monolithic Power Systems (MPS) MPQ4480 Step-Down Converters are high-frequency, synchronous rectified switch-mode converters. These converters feature synchronous mode operation for higher efficiency over the output load range. The MPQ4480 converters offer a 6A output current with excellent load/line regulation. These converters feature fault condition protection that includes hiccup current limiting, OVP, and Thermal Shut-Down (TSD).

Features

  • Low dropout mode
  • EN shutdown discharge
  • Output over-voltage protection
  • AEC-Q100 grade 1
  • Battery short to ground protect driver
  • Forced PWM mode
  • Internal auto EN pull-up
  • Adjustable line drop compensation
  • External frequency sync

Applications

  • Automotive infotainment systems
  • Automotive USB hubs
  • Wireless charging

Specifications

  • 4.2V to 36V operating input voltage range
  • 6A output current
  • 20mΩ/15mΩ low RDS(ON) internal buck power MOSFETs
  • 2.75A/3.75A/7.5A 3-level adjustable output current limit
  • 300kHz to 2.1MHz frequency sync
  • 1V to 20V output voltage range (adjustable)
  • 235kHz to 2.2MHz adjustable frequency range
  • QFN-25 package

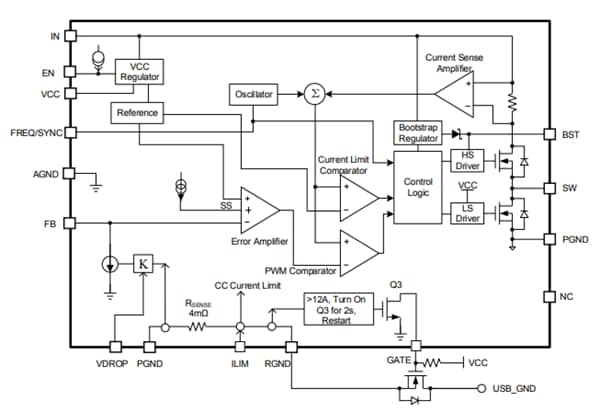
Functional Block Diagram

Block Diagram - Monolithic Power Systems (MPS) MPQ4480 Step-Down Converters

Circuit Diagram

Application Circuit Diagram - Monolithic Power Systems (MPS) MPQ4480 Step-Down Converters
Publicado: 2019-12-16 | Actualizado: 2022-03-10