Nexperia NPS3102 Resettable eFuses

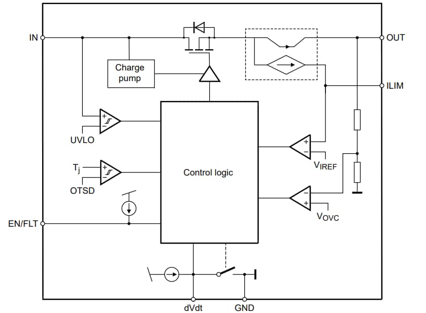
Nexperia NPS3102 Resettable eFuses protect downstream loads from exposure to excessive voltage and protect the power supply from load faults and large inrush currents. These eFuses feature up to 18V operating range, integrated 17mΩ pass MOSFET, 15V output voltage clamp, and programmable output rise time control. The NPS3102 eFuses control output slew rate through a capacitor at the dVdt pin. The current limit is adjusted in the 2A to 13.5A range using a resistor at the ILIM pin. These eFuses feature a built-in over-voltage clamp that limits the output voltage during input voltage conditions. The NPS3102 eFuses have to be reset by toggling the EN/FLT pin or cycling the voltage at the IN pin during a thermal shutdown event. These eFuses are targeted for 12V applications such as servers, mobile infrastructure, fan control, and hot-swap/plug.

Features

  • Up to 18V operating range and 21V absolute maximum
  • Integrated 17mΩ pass MOSFET
  • 15V output voltage clamp
  • 2A to 13.5A adjustable output current clamp
  • 2µs short circuit protection response time
  • Programmable output rise time control
  • Built-in thermal shutdown with fault alert pin
  • Latch-off and auto-retry fault response options
  • Leadless plastic package:
    • 10 terminals and 3mm x 3mm x 0.75mm (DFN3030-10/SOT8037-1) body
  • ESD protection:
    • HBM ANSI/ESDA/JEDEC JS-001 class 2 exceeds 2000V
    • CDM ANSI/ESDA/JEDEC JS-002 class C3 exceeds 1000V
  • -40°C to 125°C junction temperature range

Applications

  • Server
  • Solid State Drive (SSD) and Hard Disk Drive (HDD)
  • Mobile infrastructure
  • Fan control
  • Hot-swap/plug

Block Diagram

Block Diagram - Nexperia NPS3102 Resettable eFuses

Application Circuit Diagram

Application Circuit Diagram - Nexperia NPS3102 Resettable eFuses
Publicado: 2024-08-08 | Actualizado: 2024-08-12