onsemi FAN3122 High-Speed Low-Side Gate Driver
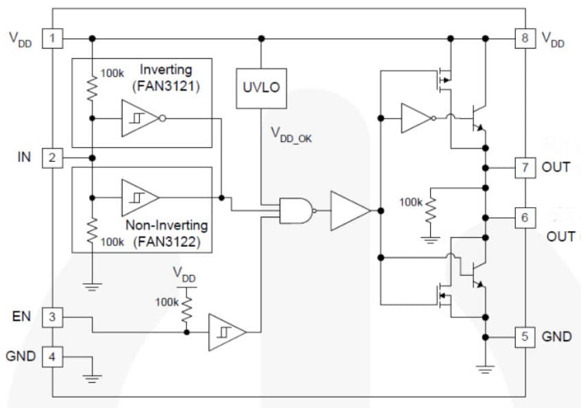
onsemi FAN3122 High-Speed Low-Side Gate Driver is a MOSFET driver that is designed to drive N-channel enhancement MOSFETs in low-side switching applications by providing high peak current pulses. The driver is available with a TTL input thresholds. Internal circuitry provides an under-voltage lockout function by holding the output low until the supply voltage is within the operating range. This onsemi driver incorporates the MillerDrive™ architecture for the final output stage. This bipolar / MOSFET combination provides the highest peak current during the Miller plateau stage of the MOSFET turn-on / turn-off process.Features
- Industry-standard pin-out with enable input
- 4.5V to 18V operating range
- 11.4A peak sink at VDD=12V
- 9.7A sink/7.1A source at VOUT=6V
- Non-inverting configuration
- Internal resistors turn driver off of no inputs
- 23ns/19ns typical rise/fall times (10nF Load)
- 20ns typical propagation delay time
- TTL input threshold
- MillerDrive technology
- Available in 8-lead SOIC package
- -40°C to +125°C temperature range
- Automotive qualified to AEC-Q100
Applications
- Synchronous rectifier circuits
- High-efficiency MOSFET switching
- Switch-mode power supplies
- DC-to-DC converters
- Motor control
- Automotive-qualified systems
Block Diagram
Publicado: 2013-07-25
| Actualizado: 2023-01-23
