onsemi / Fairchild FXMA2102 Dual-Voltage-Supply Translators

onsemi / Fairchild FXMA2102 High-Performance Configurable Dual-Voltage-Supply Translators provide bi-directional voltage translation over a wide range of input and output voltage levels. These devices feature a bi-directional interface between any two levels from 1.6V to 5.5V. onsemi / Fairchild FXMA2102 voltage translators are intended for applications using the I²C bus interface. The input and output voltage levels are compatible with I²C device specification voltage levels. FXMA2102 voltage translators offer non-preferential power-up and either VCC may be powered up first. These onsemi / Fairchild devices are available in an 8-terminal leadless MicroPak™ (1.6mm x 1.6mm) or Ultrathin MLP (1.2mm x 1.4mm).

Features

  • Bi-directional interface between any two levels (1.65V to 5.5V)
  • Direction control not needed
  • System GPIO resources not required when OE Tied to VCCA
  • I2C 400pF buffer/repeater
  • I2C bus isolation
  • A/B port VOL = 175mV (Typical), VIL = 150mV, IOL = 6mA
  • Open-drain inputs/outputs
  • Accommodates Standard-Mode and Fast-Mode I2C-bus devices
  • Supports I2C clock stretching & multi-master
  • Fully configurable (inputs and outputs track VCC)
  • Control input (/OE) referenced to VCCA
  • Non-preferential power-up; either VCC may be powered-up first
  • Outputs switch to 3-state if either VCC is at GND
  • 5V tolerant output enable
  • Packaged in 8-terminal leadless MicroPak™ (1.6mm x 1.6mm) and ultra-thin MLP (1.2mm x 1.4mm)
  • ESD protection exceeds
    • 8kV HBM ESD (per JESD22-A114)
    • 2kV CDM (per JESD22-C101)

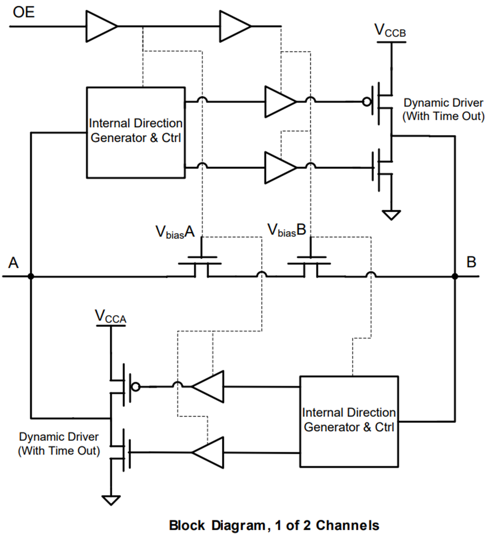
Block Diagram

Block Diagram - onsemi / Fairchild FXMA2102 Dual-Voltage-Supply Translators
Publicado: 2011-06-09 | Actualizado: 2024-12-23