onsemi NCP51705 Mini SMD Evaluation Board

onsemi NCP51705 Mini SMD Evaluation Board is designed on a four-layer PCB that includes the NCP51705 driver and all the necessary drive circuitry. The NCP51705 driver is designed to primarily drive SiC MOSFET transistors to achieve the lowest possible conduction losses. This driver can deliver the maximum allowable gate voltage to the SiC MOSFET device. onsemi NCP51705 evaluation board also includes an onboard digital isolator and the ability to solder any MOSFET or SiC MOSFET in a TO-247 high-voltage package. This evaluation board does not include a power stage and is generic because it is not dedicated to any particular topology. The NCP51705 SMD evaluation board can be used in any low-side or high-side power switching application. This evaluation board can be considered an isolator, driver, and TO-247 discrete module.

Features

  • Designed on a four-layer PCB that includes the NCP51705 driver and all the necessary drive circuitry
  • Includes an onboard digital isolator and the ability to solder any MOSFET or SiC MOSFET in a TO-247 high-voltage package
  • Does not include a power stage and is generic because it is not dedicated to any particular topology

Top and Bottom View of Board

onsemi NCP51705 Mini SMD Evaluation Board

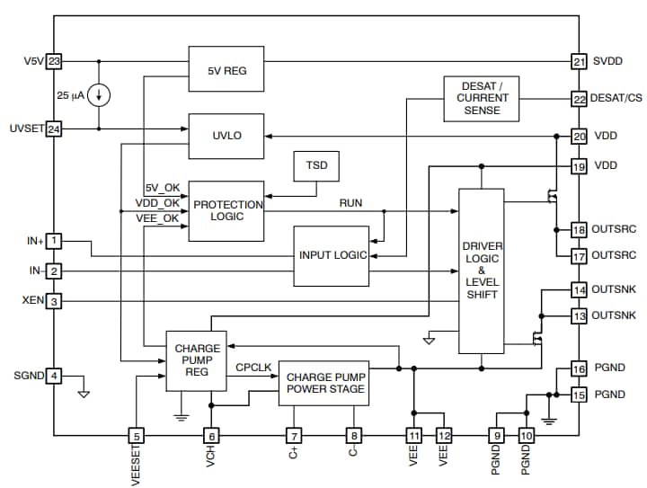
Block Diagram

Block Diagram - onsemi NCP51705 Mini SMD Evaluation Board
Publicado: 2020-08-19 | Actualizado: 2024-05-23