onsemi NXH40T120L3Q1 3-Phase TNPC Module
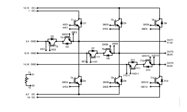
onsemi NXH40T120L3Q1 3-Phase TNPC Module offers improved efficiency and wider choices for the module mounting process. Each of the three channels has two 1200V, 40A IGBTs with inverse diodes and two 650V, 25A IGBTs with inverse diodes. onsemi NXH40T120L3Q1 features fast-switching 1200V and 650V IGBTs with low VCESAT. The module contains an NTC thermistor.Features
- 82.5mm x 37.4mm x 12mm package
- Options with press-fit pins and solder pins
- Options with pre-applied thermal interface material (TIM) and without pre-applied TIM
- Thermistor
- Lead-free and RoHS compliant
Applications
- Solar inverters
- Uninterruptible power supplies (UPS)
- Energy storage systems
Schematic Diagram
Publicado: 2019-11-07
| Actualizado: 2024-02-07
