onsemi NCP1345 Quasi-Resonant Flyback Controllers

onsemi NCP1345 Quasi-Resonant Flyback Controllers are highly integrated devices designed for high-performance off-line USB-PD and USB Type-C™ power converters. The NCP1345 implements dual−pin VCC architecture for a direct connection to the aux winding. Simplified VCC management allows for a low part count and increased performance.

The onsemi NCP1345 Quasi-Resonant Flyback Controllers offer a precise, primary side-based output current limiting circuit enabling a constant output current limit regardless of programmed output voltage or nameplate output power.

The NCP1345 facilitates several key protective options, including internal brownout detection, a maximum output current limit regardless of input voltage, and a latched over-voltage and NTC−ready overtemperature protection via a dedicated pin. Additionally, line removal detection safely discharges the X2 capacitors when the line is removed, achieving converter ruggedness.

Features

  • Integrated high-voltage startup circuit with brownout detection
  • Integrated X2 capacitor discharge capability
  • Wide VCCL range from 8V to 38V
  • 150V VCCH Pin for connection to high-voltage aux winding
  • 36.5V VCC Overvoltage protection
  • Primary side-based constant output current limiting
  • Abnormal overcurrent fault protection for winding short circuit detection
  • Internal temperature shutdown
  • Valley switching operation with valley-lockout for noise-free operation
  • Rapid frequency foldback for fast reduction of switching frequency
  • Skip mode with output voltage compensation
  • Minimized no load power consumption
  • Frequency jittering for reduced EMI signature
  • Latching or auto-recovery overload protection
  • Adjustable overpower protection
  • Fixed/adjustable maximum frequency clamp
  • Fault pin for severe fault conditions, NTC compatible for OTP

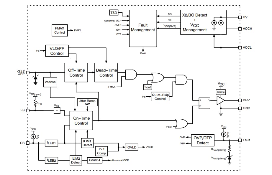
Block Diagram

Block Diagram - onsemi NCP1345 Quasi-Resonant Flyback Controllers

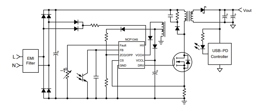
Typical Application Circuit

Application Circuit Diagram - onsemi NCP1345 Quasi-Resonant Flyback Controllers
Publicado: 2022-08-22 | Actualizado: 2023-04-20