onsemi NCP3294 Stackable Synchronous Buck Regulator

onsemi NCP3294 Stackable Synchronous Buck Regulator is a highly efficient stackable synchronous buck regulator, capable of operating within an input range from 3V to 18V and supporting up to a 25A continuous load current. Higher output currents can be achieved by two parallel NCP3294 devices operating as an interleaved two-phase buck regulator. The onsemi NCP3294 utilizes fixed-frequency current-mode control to provide accurate voltage regulation and fast transient response. Flexible programming of functions and parameters supports multiple applications.

Features

  • 3V to 18V input voltage (VIN) range with input feed-forward
  • 0.5V to 5.5V output voltage (VOUT) range with remote output voltage sense
  • 25A continuous output current, stackable to 50A
  • Fixed frequency current mode control
  • Integrated 5V LDO or external supply
  • Enable with programmable VIN under-voltage lock-out (UVLO)
  • Programmable boot-up voltage
  • Programmable soft-start
  • Pre-bias start-up
  • Programmable current limit
  • Power good indicator
  • Selectable protection mode (latch-off or hiccup)
  • Under-voltage and over-voltage protection
  • Output discharge in shutdown
  • +150°C operating junction temperature
  • Moisture Sensitivity Level (MSL) 1
  • WQFN34 package, 5mm x 7mm
  • Lead-free and RoHS-compliant

Applications

  • Networking (routers and switches)
  • Telecom digital baseband
  • Telecom radio units
  • Server and desktop computers, notebooks, and gaming
  • High-density power solutions
  • DC-DC modules
  • General-purpose POL regulators

Specifications

  • 3V to 18V input range
  • 0.5V to 5.5V output range
  • 0A to 25A continuous output current range
  • 200kHz to 2000kHz programmable switching frequency range, ±10% accuracy
  • ±100mA maximum latch-up current rating, +150°C, per JEDEC JESD78
  • -40°C to +150°C operating junction temperature range
  •  ESD
    • 2kV minimum human body model per ANSI/ESDA/JEDEC JS-001
    • 1.5kV minimum charge device model per ANSI/ESDA/JEDEC JS-002
  • Thermal resistance
    • 14.6°C/W junction-to-air
    • 1.5°C/W MOSFET junction-to-PCB

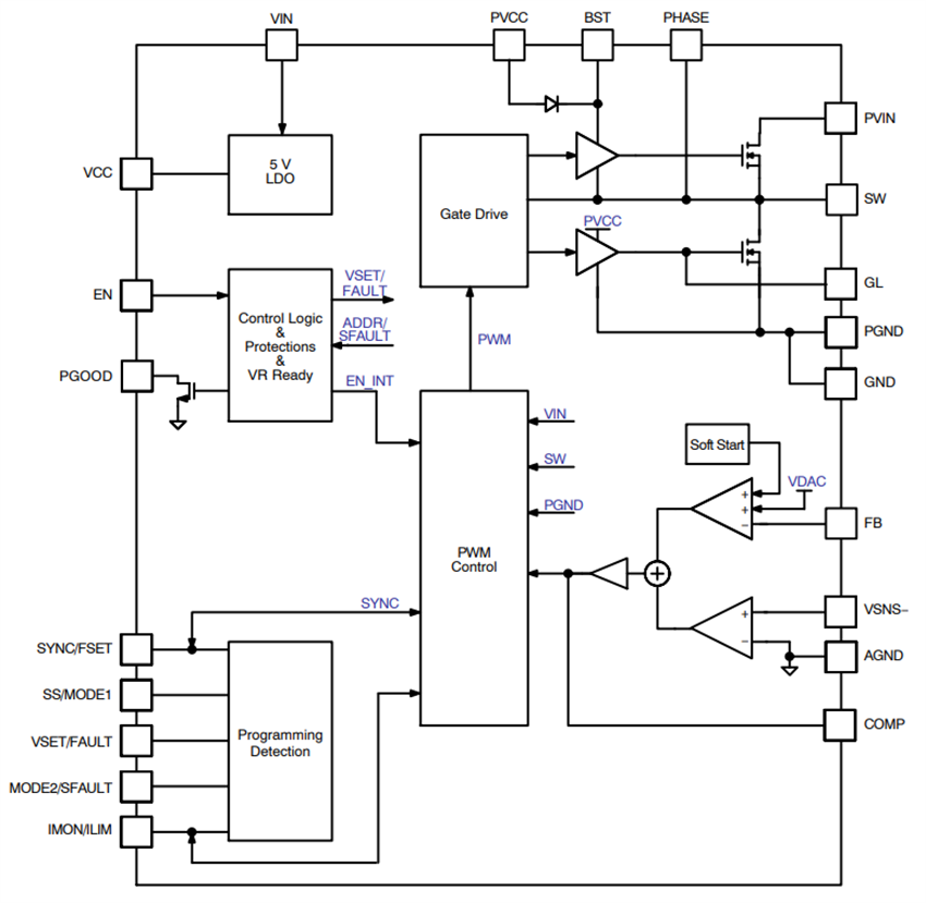
Functional Block Diagram

Block Diagram - onsemi NCP3294 Stackable Synchronous Buck Regulator

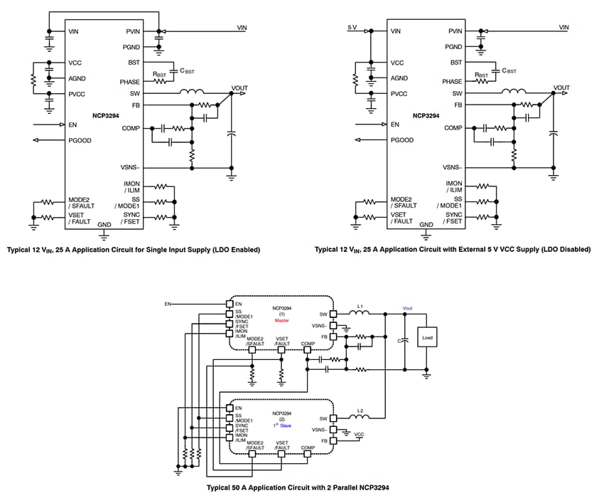
Typical Application Circuits

Application Circuit Diagram - onsemi NCP3294 Stackable Synchronous Buck Regulator
Publicado: 2025-02-26 | Actualizado: 2025-03-11