onsemi NCP81418 Hot Swap Slave-Only Smart Fuse
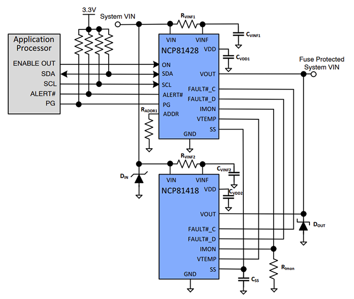
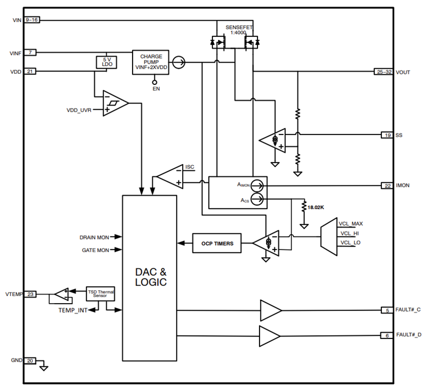
onsemi NCP81418 Hot Swap Slave-Only Smart Fuse is a high-performance fuse designed for 12V hot-swap applications in server, data storage, and industrial systems. The onsemi NCP81418 features a very low 0.65mΩ NMOS FET and an integrated hot-swap controller, all housed in a compact 5mm × 5mm LQFN32 package. The device supports up to 50A continuous current and 80A peak output, making it ideal for high-current environments. The device operates under the control of a master device, typically the NCP81428, via a Two-Wire Interface (TWI), enabling programmable overcurrent protection, soft-start, and current balancing across parallel units. Additional features include ±2% IMON accuracy at 30A, over-temperature shutdown, and soft-start current limiting for safe operation within a system's safe operating area (SOA).Features
- Power
- Up to 80A peak output current, 50A continuous
- 5V to 18V VIN operating range
- Up to 30V standby (PowerFet off) operation
- 0.65mΩ path resistance
- Control
- Programmable Overcurrent Protection (OCP) via the NCP81428 Master
- Programmable soft-start with an external capacitor
- Soft start current balancing between parallel units
- Co-packaged power switch and hotswap controller
- Two-Wire Interface (TWI) communication between the master and slave
- ±2% IMON accuracy at 30A and higher
- Parallel operation for high current applications
- Over-temperature shutdown
- FAULT#_C and FAULT#_D multi-purpose pins
- Soft-start current limiting for SOA protection
- Excessive soft-start duration protection
- 5mm x 5mm LQFN32 package, case 487AA
- -40°C to +125°C operating temperature range
Applications
- Servers
- Data storage
- Base stations
- Industrial
Resources
- Mechanical Case Outline - Package Dimensions
- AND90303/D - Smart Fuse Layout Guidelines
Application Diagram
Block Diagram
Development Tool
Publicado: 2025-05-22
| Actualizado: 2025-06-02
