onsemi NCx51152 Isolated Single Channel Gate Drivers
onsemi NCx51152 Isolated Single Channel Gate Drivers are designed for fast switching to drive power MOSFETs and SiC MOSFET power switches. The NCP51152 and NCV51152 gate drivers feature 4.5A source and 9A sink peak currents while offering short and matched propagation delays. These drivers provide a split output that controls the rise and fall times individually. Protection functions include independent under-voltage lockout for both side drivers. The onsemi NCP51152 and NCV51152 Isolated Single Channel Gate Drivers are available in a 4mm SOIC-8 package and support an isolation voltage of up to 3.75kVRMS. The NCV51152 variant is also AEC-Q100 qualified for automotive application requirements.Features
- Options
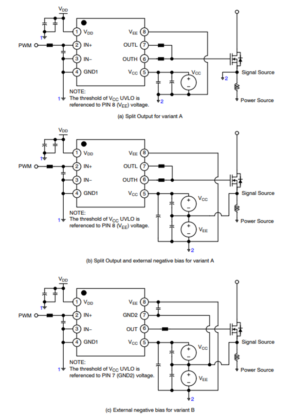
- Separated outputs (NCx51152xA)
- Wide bias voltage range including negative VEE and VCC UVLO referenced to GND2 (NCx51152xB)
- 3V to 20V input supply voltage range
- 6.5V to 30V output supply voltage range with 5V and 8V for MOSFET, 12V and 17V for SiC, threshold
- 4.5A peak source, 9A peak sink output current capability
- 200V/ns dV/dt immunity
- Negative 5V handling capability on input pins
- 36ns typical propagation delay with 5ns maximum delay matching
- Gate clamping during short circuit (NCx51152xA)
- AEC-Q100 qualified for automotive application requirements (NCV51152 only)
- Planned isolation and safety
- 3.75kVRMS isolation for 1 minute (per UL1577 requirements)
- CQC certification per GB4943.1-2011
- SGS FIMO certification per IEC 62386-1
Applications
- NCP51152
- Motor drives
- Isolated converters in DC-DC and AC-DC power supplies
- Servers, telecom, and industrial infrastructure
- NCV51152
- Onboard chargers
- xEV DC-DC converters
- Traction inverters
- Charging stations
Typical Application Circuits
Functional Block Diagrams
Publicado: 2024-07-31
| Actualizado: 2024-08-12
