Power Integrations RDK-838 Reference Design Kit

Power Integrations RDK-838 Reference Design Kit facilitates the evaluation of the InnoSwitch™3-PD ICs. The InnoSwitch3-PD ICs simplify the development and manufacturing of USB-PD power supplies. The RDK-838 Reference Design Kit features a 60W USB PD 3.0 Power Supply with 3.3V to 21V PPS output using the InnoSwitch3-PD PowiGaN.

Features

  • InnoSwitch3-PD digitally controllable CV/CC QR flyback switcher IC with integrated high voltage switch, USB PD controller, synchronous rectification, and FluxLink™ feedback
    • Sophisticated telemetry and comprehensive protection features
  • All the benefits of secondary-side control with the simplicity of primary-side regulation
    • Insensitive to transformer variation
  • Meets DOE6 and CoC v5 2016 average efficiency requirements with high margin (>2.0%)
    • 5V Output: 87.88% at 115VAC (6.48% margin); 86.94% at 230VAC (5.14% margin)
    • 9V Output: 90.04% at 115VAC (3.44% margin); 89.99% at 230VAC (2.69% margin)
    • 15V Output: 90.79% at 115VAC (3.09% margin); 91.38% at 230VAC (2.48% margin)
    • 20V Output: 90.92% at 115VAC (2.92% margin); 91.72% at 230VAC (2.72% margin)
  • Micro stepping of voltages (20mV) and CC thresholds (50mA) in compliance with PPS protocol
  • Output overvoltage and overcurrent protection
  • Integrated thermal protection
  • <35mW no-load input power at 230VAC
  • Meets CISPR22 / EN55022 Class B Conducted EMI standard
  • Low component count, high power density
  • 61 Total part count
  • Power density of 15.7W/inch3 without enclosure (2.24" x 2.24" x 0.76" form factor)

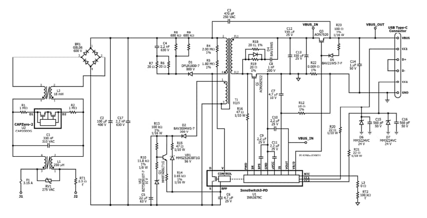
Schematic

Schematic - Power Integrations RDK-838 Reference Design Kit

PCB Layout

Power Integrations RDK-838 Reference Design Kit
Publicado: 2021-11-29 | Actualizado: 2023-03-31