Renesas Electronics RAA211320 Integrated Switching Buck Regulator

Renesas Electronics RAA211320 Integrated Switching Buck Regulator is a 30V, 2A synchronous buck device with current mode constant on-time (COT) control. The 6-lead TSOT23-packaged device offers integrated high-side (125mΩ) and low-side (75mΩ) MOSFETs with operation from -40°C to +125°C. RAA211320 features comprehensive protection, including input undervoltage lockout (UVLO), overcurrent protection (OCP), output undervoltage protection (OUVP), and over-temperature protection (OTP).

Features

  • 4.5V to 30V input supply range
  • 0.765V to 16V output range
  • Up to 2A output current
  • Integrated high-side (125mΩ) and low-side (75mΩ) MOSFETs
  • 400μA quiescent current
  • 70ns minimum on-time
  • 225ns minimum off-time
  • 0.765V reference voltage with 2% accuracy
  • PFM mode under light load condition
  • Current mode Constant On-Time (COT) control with internal compensation
  • Internal 0.8ms soft start time
  • 475kHz typical switching frequency
  • Protections
    • Low-Side Overcurrent (LSOC) limit
    • Input Undervoltage Lockout (UVLO)
    • Over-Temperature Protection (OTP)
    • Output Undervoltage Protection (OUVP) with Hiccup Mode
  • Accurate EN threshold
  • 6-lead TSOT23 package
  • -40°C to +125°C junction temperature range

Applications

  • General purpose
  • Industrial power supplies
  • Embedded system and I/O supplies

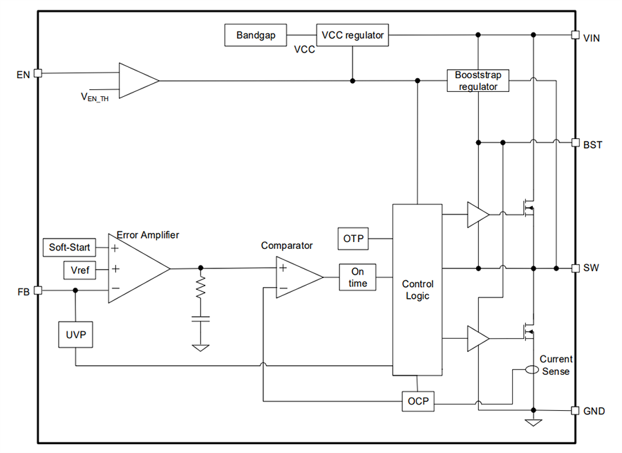
Block Diagram

Block Diagram - Renesas Electronics RAA211320 Integrated Switching Buck Regulator
Publicado: 2023-08-14 | Actualizado: 2023-12-04